国企改革大风口:仍有8省方案待出(股票池)
2015年03月26日 18:01
来源:证券时报网
作为今年全面深化改革的重头戏之一,国企改革备受瞩目。目前,国资国企改革方案已经上报中央,市场预期近期有望正式揭开面纱。届时包括放开混改门槛、重启员工持股等方案将一一试行。分析人士表示,未来随着国资国企改革顶层设计方案\"1+N\"的落地,相关国资国企改革概念股将迎来新的上涨契机。
李克强25日主持召开国务院常务会议时强调,要继续加大国企国资改革力度,加快国有资本投资公司、运营公司试点,充分发挥市场机制作用,促进强强联合,优化资源配置,有效解决重复建设、过度竞争等问题。
在李克强总理的政府工作报告中,一改以往中央文件对于国企混改指导的表述,从“积极发展混合所有制经济”变为“有序实施国有企业混合所有制改革,鼓励和规范投资项目引入非国有资本参股”。
国资国企改革方案已上报中央
作为今年全面深化改革的重头戏之一,国企改革备受瞩目。目前,国资国企改革方案已经上报中央,市场预期近期有望正式揭开面纱。届时包括放开混改门槛、重启员工持股等方案将一一试行。分析人士表示,未来随着国资国企改革顶层设计方案"1+N"的落地,相关国资国企改革概念股将迎来新的上涨契机。
有研究表明,国企改革可能会表现为以下四个方面:
一是打破行政垄断,改革自然垄断。石油石化、电力、铁路、电信等自然垄断行业将放开竞争性业务,从而为民间资本提供大量投资机会。二是解决“一股独大”痼疾。采掘、钢铁、化工、建筑、公用事业等国企上市公司“一股独大”的情况比较严重,向非公资本出让股权的空间很大。三是国有资产证券化。多数省份的2020年目标为60%,而当前多数省份国企证券化率不到30%,提升幅度较大。四是混合所有制的将采取“一企一策”向前推进,不同的国企将在改革中呈现出不同的进度和步伐,先改革、改成功的国企将为后改革的国企提供借鉴和带动。

国资委开展“四项改革”试点
2014年7月份,国资委在中央企业开展“四项改革”试点工作。有分析指出,2015年国企改革将进入实施年,央企多项专项改革将有比较大的突破,国企改革的第一批试点将取得重大进展,随着后续改革方案步入实施,六大集团下属的上市公司有望再次得到市场追捧。

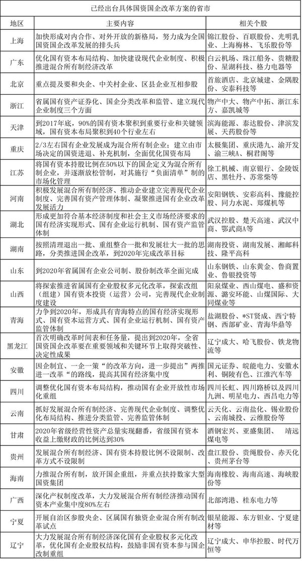
23省市出台国企改革方案
尽管国企改革的顶层设计方案还未出台,但地方国企改革已经先行先试,据证券时报网记者统计,目前有23个省市出台了本地的改革方案,逐步形成了国企改革大潮中的本地特色。

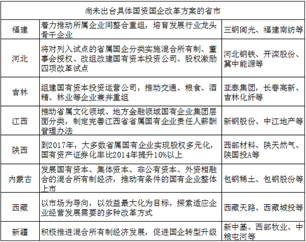
仍有8省尚未出台改革方案
每一次地方国企改革方案的出台,都会引起资本市场对相关概念股的注意。据统计,尚有8省未出台改革方案,证券时报网记者通过查阅各省份2015年政府工作报告及相关资料,整理了以下文件以供参考。

国资国企改革蕴含金矿
统计数据显示,央企国资改革指数年初至今已经累计上涨了22.55%。而具有代表性的上海、北京、广东、江苏国资改革指数分别上涨25.91%、12.42%、20.41%、24.87%。而在目前A股所有上市公司中,实际控制人为国资委、地方国资委、地方政府、中央国有企业、地方国有企业、大学以及集体企业的上市公司总计超过1000家,占到了A股所有上市公司的三分之一以上。按照3月26日两市收盘价格计算,上述“国资系”上市公司的总市值约为25万亿元。

国企改革主题投资驱动因素在于改革方案出台刺激、个体案例持续不断及混改预期下的资产注入和跨集团整合带来的股价暴涨。
分析指出,国企改革主题投资机会主要集中在资产证券化和激励机制的市场化两个方面,短期最具吸引力的投资方向在于优质资产证券化,建议从存在资产注入预期的大集团小上市公司、壳资源(烂公司,相关地区其他国企有借壳预期)、整体上市预期(优化集团业务产业链等)等方面选择投资机会。
从央企到地方国企改革,资产证券化是市场主题投资的最大红利,方正证券指出,从已有的案例来看,大多国企改革资产运作中注入的资产基本以当地国资的地产、金融和优质关联资产为主,资产的盈利能力和成长性一般高于上市公司,如近期公布的金丰投资、广州友谊、中纺投资等。即使从以往相关资产整合的案例来看,如上海建工、隧道股份等,注入的资产相关性强,但注入后一般形成较好的协同效应,后续收入、利润增长较好,并且净资产收益率均有提升。
另外,混合所有制作为新一届政府定调的国企改革重要路径之一,是当前国企改革的核心方向。员工持股作为股权激励的重要手段,是混改的重要环节,也是提高国企经营效率,解决历来国企经营效率低的主要手段。![]()
免责声明:本文仅代表作者个人观点,与凤凰网无关。其原创性以及文中陈述文字和内容未经本站证实,对本文以及其中全部或者部分内容、文字的真实性、完整性、及时性本站不作任何保证或承诺,请读者仅作参考,并请自行核实相关内容。
近一年
13.92%
混合型-华安逆向策略
凤凰点评:
业绩长期领先,投资尖端行业。
网罗天下

凤凰财经官方微信
财富派
战火锻造的富兰克林家族
点击数:1378761
奥巴马拒住的酒店原来是中国人的
点击数:1398712
为什么这个90后是未来的扎克伯格?
点击数:1765508
陈曦:琴与弓的生活美学
点击数:1928339
图片新闻
视频
-
李咏珍贵私人照曝光:24岁结婚照甜蜜青涩
播放数:145391
-
金庸去世享年94岁,三版“小龙女”李若彤刘亦菲陈妍希悼念
播放数:3277
-
章泽天棒球写真旧照曝光 穿清华校服肤白貌美嫩出水
播放数:143449
-
老年痴呆男子走失10天 在离家1公里工地与工人同住
播放数:165128


