
前言
己亥猪年春节,30亿人次的迁徙大军奔波于中国大地——一面追寻都市的繁荣与机遇,一面难舍小城的烟火与亲情,这是否是我们理想的高质量城镇化之路?
当前,我国城镇化仍处在高速发展时期,但发展速度正逐步放缓。从全国城镇发展格局来看,中心城市已经趋于饱和,在此基础上发展形成的都市圈,成为决定我国社会经济整体高质量发展成败的关键因素之一。于是,如何推动都市圈高质量发展,成为中国新型城镇化进程中的重要课题。
1
都市圈协同,将成为推动我国
下一阶段城镇化发展的重要举措
都市圈是城市化发展到较高级阶段时出现的一种城市地域空间和经济活动的组织形式,是城市群的核心组成要素。其中,核心都市对重要节点城市和腹地城镇的辐射带动力随着距离、交通便利度等因素的变化而向外逐渐减弱,呈现出鲜明的圈层结构发展特征。一般认为都市圈包括核心、内层、外层三个圈层,整体规模约在1-4万平方公里。
▲ 都市圈空间模型示意
都市圈具有内外部四方面的基本特征:
一核多城:内部空间形态上,由一个核心都市与周边中小城市共同组成,核心都市与外围新城在产业上有所分工;
一日通勤:都市圈内部生产、消费、社会、文化等活动联系紧密,内部时间感知上不超出一日往返的范围;
圈在群中:都市圈是城市群成型的必要条件,只有以成熟、发达的都市圈作为基础,才有可能进一步拓展为更强大的城市群;
先圈后群:都市圈是推进城镇化的有效手段,是城市和区域演化发展不可逾越的必经阶段。
我国现阶段都市圈发展主要以单核心形式为主,多处于近域扩散或广域扩散阶段,核心都市、广阔腹地、联系廊道、重要节点新城是我国都市圈的主要构成要素。
就国家战略层面而言,国务院已批复的多个区域城市群发展规划均明确提出通过都市圈、都市区引领城市群发展。因此,超越行政辖区边界的都市圈协同将成为推动我国下一阶段城镇化发展的重要举措。
▲ 北京、成都、贵阳都市圈示意图
2
都市圈发展与产业新城的演进
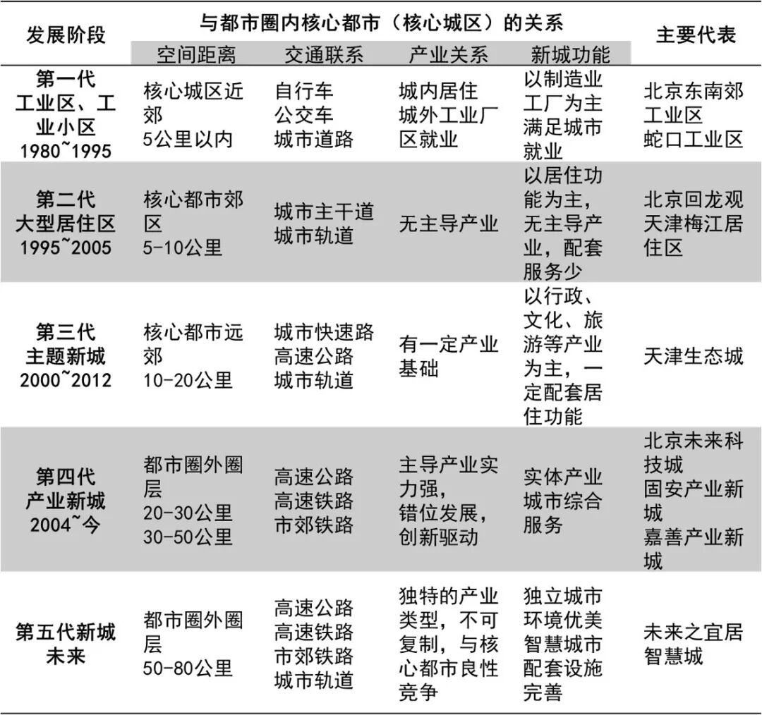
我国都市圈核心都市正在进入产业外溢、区域协同的时代,产业新城即是在我国城镇化中期出现,受城市核心辐射并对其产生反作用力的外围新城。产业新城的诞生,非朝夕之事。纵观改革开放以后我国新区新城的历史沿革,可将其分为四个阶段:
1、产业导向的开发区发展阶段(1980~1995年),主要发展目标是成为城市经济增长极,其发展主要依托母城,大多呈现有产无城状态。
2、大型住区与开发区均衡发展阶段(1995~2005年)。城市边缘地区兴建大规模住区,对城市造成较为严重的交通和就业压力。同时,全国逐渐形成了涵盖国家、省、县三个行政级别的开发区体系。
3、主题新城蓬勃发展阶段(2000~2012年)。2000年前后,以文化、旅游、会展等主题性质的新城新区开发纷纷登上历史舞台。同期,以行政机构迁移为途径,带动城市外围新城加快建设,也成为诸多城市政府促进地方发展的惯用手段之一。
4、产城融合导向的产业新城发展阶段(2004年至今)。在新型城镇化时期,第一批经开区开始自觉转型成为产业新城。同时,PPP模式被广泛采用,政企合作的产业新城建设开始成为主流。
随着产业新城的进一步迭代升级,未来我国第五代新城将成为发展质量更高、功能更加完善的宜居智慧型新城。
总体上看,产业新城的产生和演化在与核心都市的空间距离上由近及远,在交通联系上从城市内部道路拓展为快速高效的城际轨道交通,同时由单一功能区向功能混合的完善新城演变,其历史过程也是我国大城市及其新城不断功能升级、质量提升的过程。
▲ 不同阶段都市圈与新城的关系(注:发展阶段的时间有所交叉是考虑到城市发展在某些阶段具有混合性,具有多种特征。)
3
产业新城推动都市圈高质量发展
产业新城具有成熟的运营路径,已被实践证明具备强落地性和可复制性。产业新城以产业发展带动城市提升,以城市建设促进产业集聚,为都市圈内核心都市、中小城市和乡村地区提供强有力的经济及社会服务支撑,促进人才、技术与资本要素流通,最终成为促进都市圈高质量发展的全新引擎,培育壮大新动能的重要载体,中国县域经济转型升级的重要抓手。
▲ 产业新城对都市圈不同主体的支撑作用
▲ 产业新城与都市圈内各要素的支撑关系
1、支撑核心都市的动能升级
▲ 产业新城与核心都市的支撑关系
核心都市进一步提升发展质量过程中,亟需解决产业和人口的疏解问题,产业新城是有效手段。
在人口方面,产业新城一方面可以承接核心都市疏解的外溢人口,另一方面对涌入核心都市的外来人口进行截留;在产业方面,产业新城既可以承接核心都市的产业外溢,又可以通过对自身产业链的整合升级对核心都市形成高效支撑,引导核心都市资源的合理配置和分布,帮助核心都市“瘦身健体”,缓解大城市病。
2、服务中小城市加快发展
▲ 产业新城与中小城市的支撑关系
现阶段都市圈的建设往往重在核心都市的扩张,而外围圈层的中小城市面临被边缘化的风险,导致经济基础薄弱、城市配套缺失、创新能力不足、人才资源外流等问题。
产业新城在开发模式、产业导入与城市建设上具有领先性,将逐步成为都市圈中的次级核心,可有效提升都市圈城市化水平、缩小区域间差距、形成都市圈一体化发展模式,是中小城市的发展范本,通过模式复制、产业互补进一步引领中小城市高品质产城融合。
3、带动乡村地区全面提升
▲ 产业新城与乡村地区的支撑关系
城市化的推进在快速扩张城市和迅速发展经济的同时,还导致乡村地区出现衰败和凋敝,出现乡村病。
都市圈外围出现的产业新城与乡村和小城镇形成网络化布局,从而在经济上与乡村地区形成更加健康的互动关系,一方面提供就业岗位,整合现有分散工业,另一方面为基本的教育与医疗需求提供支撑,从很大程度上能够缓解乡村病。产业新城有望成为弥补都市圈内的发展空白点,补齐都市圈内中小城市发展的短板,促进城乡一体化高质量发展。
在当下中国经济转型的过程中,城市对新空间的需求依然强烈,企业和人对生产和生活空间的改善与升级的需求也更加强烈,大都市与小城镇都无法满足大多数人的需求,核心都市产业外溢、区域协同的时代已悄悄降临。
因此,产业新城是我国都市圈空间格局中承上启下的关键一环,紧密联系核心都市、中小城市与乡村地区,是推动整体都市圈高质量、可持续发展的核心抓手。同时,其有望成为新时代下年轻人们的居所新选择,既与大都市的繁荣近在咫尺,又让小城镇的温馨触手可及。