
面临退市风险的汇源果汁要“卖身”。
近日,已停牌一年的港股上市公司汇源果汁公告称,将“卖身”新三板企业天地壹号,目前双方已签订合作框架协议成立合资公司。
作为昔日果汁巨头,10年前汇源果汁曾被可口可乐以近180亿港元天价发起收购,但最终未果。如今,一年前负面缠身的汇源果汁仍在停牌,负债高企且已连续6年亏损,退市危机仍未解除。
汇源果汁缘何“卖身”?
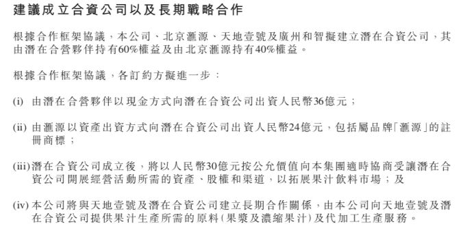
根据公告,汇源果汁将与天地壹号饮料股份有限公司及广州和智投资管理有限公司,签订合作框架协议成立合资公司。
根据协议,天地壹号等以现金方式向潜在合资公司出资人民币36亿元,占股60%;汇源果汁以资产出资方式出资24亿元,包括汇源果汁商标。
合资公司成立后,将以人民币30亿元向汇源集团受让合资公司开展经营活动所需要的资产、股权和渠道,以拓展果汁市场。
同时,汇源果汁将与天地壹号及潜在合资公司建立长期合作关系,向其提供果汁生产所需的原料(果浆及浓缩果汁)及代加工生产服务。
资料显示,天地壹号是一家从事研发、生产、销售醋饮料及其他饮料的新三板挂牌企业,其董事长是以卖猪肉闻名的北大毕业生陈生。
广州和智是一家专注农业食品餐饮领域投资的PE机构,实际控制人陈智鹏,刘永好控股的新希望旗下私募基金厚生投资是其股东。而在广州和智与厚生投资参股的广州和智股权投资中心(有限合伙)中,陈生担任高管,持股15.76%。
在此次合作中,汇源拿出了其核心资产“汇源”的注册商标。有分析人士认为,这次协议的核心是商标使用权而非股权,汇源果汁正在通过挖掘“汇源”商标的价值为自身寻找出路。
在公告中,汇源称这次合作有助于实现优势互补,扩展及发展果汁饮料业务;帮助集团资产保值增值;获得稳定的业务订单和持续经营现金流;改善公司现金状况,缓和债务状况。
从汇源果汁目前的财务状况来看,连续6年亏损、负债超百亿,可推断“获得持续经营现金流,缓和债务状况”或许才是此次合作的核心。交易若能达成,汇源便可以减轻资金投入压力,得到喘息之机。
42亿违规贷款推倒多米诺骨牌
在此次卖身之前,汇源果汁负面缠身,已停牌一年。而引发此次长时间停牌的是一笔42.75亿元的违规贷款。
2017年8月至2018年3月间,汇源果汁将一笔短期贷款借给了关联公司北京汇源饮料。然而当时此项贷款并没有申报、公告及得到独立股东批准,因此违规并遭遇交易所停牌,并被责令内部调查。
2018年4月3日,汇源果汁公告停牌,并将2017年年报延期披露。之后,汇源果汁多次延后年报披露时间。2019年3月31日,公司公告延后发布2018年年报。目前,汇源果汁的2017年年报、2018年中期报告及年报均未发布。
根据港交所要求,若汇源果汁无法在2020年1月底前完成其列出的一系列复牌条件,将被取消上市地位。也就是说,汇源果汁可能因此被迫退市。
这笔违规贷款还牵出了汇源的负债情况。2018年初其发布的未审计账目显示,截至2017年底,汇源果汁负债总额达到114.02亿元。而2016年底和2015年底的负债总额分别为99.95亿元和76.62亿元。
截至2017年6月30日,汇源果汁的负债比率高达82.5%。与此同时公司经营业绩惨淡,自2011年以来连续6年扣非归母净利润为负。
此后,汇源还经历了一系列管理层变动及市场动荡,包括评级被穆迪、惠誉下调,被恒生指数、港股通踢出名单等,至今仍在停牌中。
10年前错失可口可乐天价收购
与目前惨淡的境况相比,十年前汇源果汁本有一次绝佳的机会。
2008年9月,可口可乐提出以12.2港元/股、总价约179.2亿港元收购汇源果汁所有股份。该收购价格较前一个交易日溢价195%。
当时市场普遍认为,汇源果汁的好日子要来了,凭借可口可乐全球的销售渠道和庞大市场,将大大提高汇源果汁的销量和知名度。
对此重大利好,汇源果汁的股价应声暴涨,从此前的4.14港元/股,2008年9月3日涨至10.94港元/股,涨幅164.43%。
然而这笔交易在6个月后以失败告终。2009年3月18日,汇源果汁宣布由于没有通过反垄断审批,可口可乐收购汇源果汁的计划未完成。
此前飞涨的股价也跌得相当惨。2009年3月18日和19日,汇源果汁股价由10.3港元跌至4.8港元,甚于腰斩。
十年来,汇源果汁股价再没有突破过2008年9月3日创下的11.28港元(前复权价11.08港元)股价,当时汇源果汁市值约162.76亿港元。
而公司去年停牌前收盘价仅2.02港元,10年跌幅超80%,市值仅53.97亿港元,蒸发超百亿港元。目前股价已低于其净资产,市净率0.45倍。