
在恒昌周年庆之际,山东某官方媒体发布了《恒昌创始人兼CEO秦洪涛八周年致辞》一文。尴尬的是,该文评论区却被“攻陷”。网友炮轰恒昌:“贷款行业大黑马,太黑了!”“高利贷,砍头息,恒昌的爆雷快来了”“恒昌直到现在还在暴力催收,骚扰第三方人”……
尽管监管层早就对非法高息、暴力催收等零容忍,但《华云网》注意到,恒昌旗下的多个贷款平台被借款人投诉,依然涉嫌存在上述情况。
不还钱就暴力催收?
在新浪官方投诉平台——黑猫投诉上,《华云网》梳理获悉:从2019年3月29日至7月1日,15条投诉对象为“恒昌利通”的投诉中,其中9条表示实际借款金额与合同金额不符(合同金额高于实际借款);10条投诉表示遭到爆通讯录、催收电话骚扰;所有投诉均0回复、0解决。
另外,在21聚投诉上,截至7月1日,关于“恒昌利通”的投诉量高达1217条,解决率仅为3.12%。
其中,楼女士在21聚投诉上发起的集体投诉“恒昌公司旗下恒易贷合同金额远高于实际借款金额”,联名投诉量已达390件(截至2019年7月1日17:00,),联名解决量6件,联名解决率1.54%。
楼女士向《华云网》表示:“主要是砍头息,目前大部分借款人都知道他们这样的恶性行为,所以不愿意被他们套路,选择了跟他们协商。但是,恒昌表示没有协商的余地,不还钱就是暴力催收,爆通讯录,发威胁短信,有些比较恶劣的还有p图,冒充公务人员。”
此外,恒昌旗下贷款平台还被指存在高额砍头息等情况。
投诉人“刘春会”参与集体投诉表示:2018年在恒昌公司恒易贷借款75000元,合同金额显示为104777.87元,分24期,每期还4961.67,一共119808.08元,与合同金额不符,存在高额砍头息,利息高达本金的60%还多。”
根据IRR公式计算,按照‘借款75000元,分24期,每期4961.67,每月25号还款’,刘春会的贷款年利率高达49.01%。
《最高人民法院关于审理民间借贷案件适用法律若干问题的规定》明确表示,对于24%以内的借贷利息,法院予以支持;在24%-36%的部分相对保护;对于超过36%的部分,则约定无效,已经支付的可以要求偿还。
爆通讯录等手段或涉刑
“每月25号还款日,20号就对我进行催收,对我进行电话轰炸,严重干扰我的正常工作和生活,通过非法手段获取紧急联系人之外的我的亲属电话号码,对他们进行电话轰炸,并威胁恐吓不还款要怎样怎样,让我在亲属面前失信,现在要求协商还款,并对我造成的精神损失进行赔偿。”刘春会表示。
九泽律师事务所合伙人朱敬律师告诉《华云网》:“如果该公司索取的债务本息高于法律所规定上限,那么就涉嫌通过信息网络或者通讯工具实施了足以影响他人正常工作、生活的行为,构成敲诈勒索罪。”
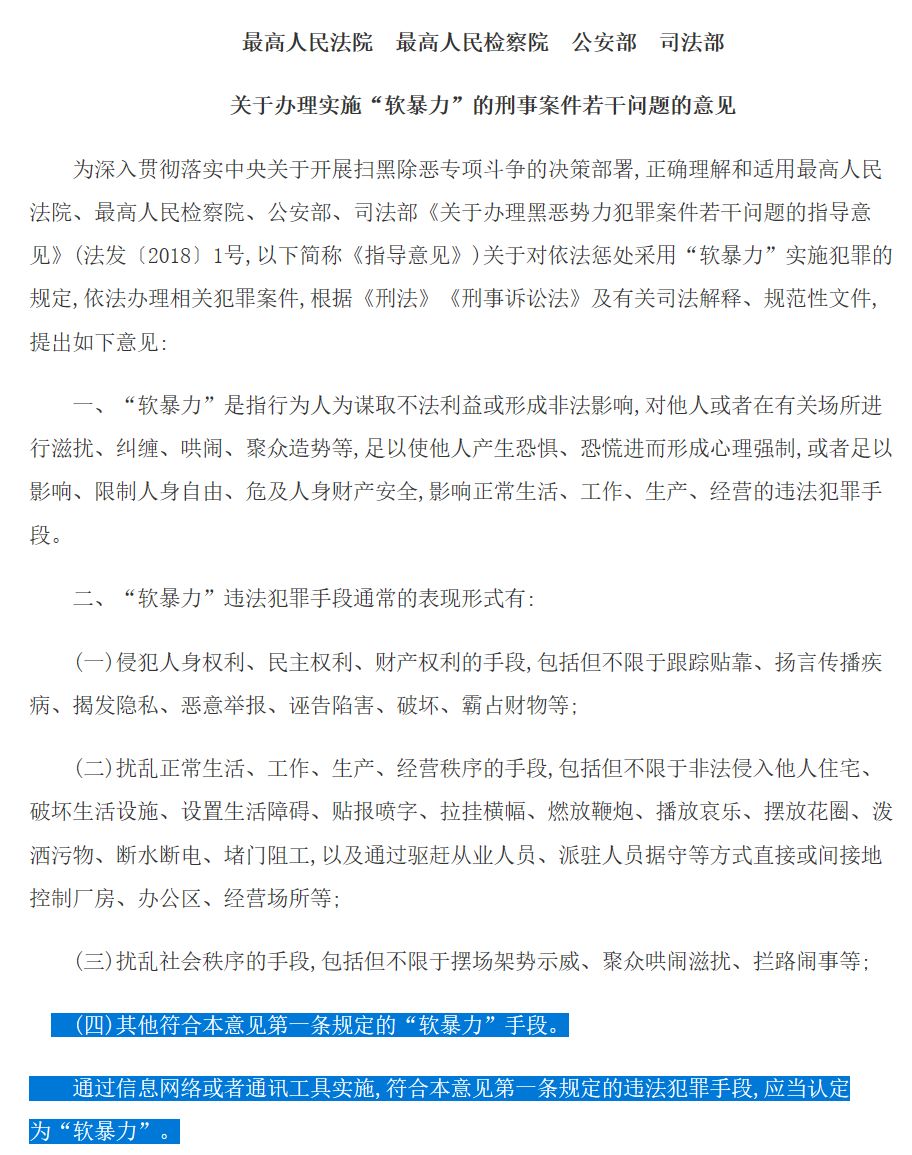
今年4月9日,全国扫黑办发布最高人民法院、最高人民检察院、公安部、司法部联合印发的《关于办理实施“软暴力”的刑事案件若干问题的意见》(以下简称《意见》)中,第一次确定了“软暴力”的法律界定标准。
据《意见》,“软暴力”是指行为人为谋取不法利益或形成非法影响,对他人或者在有关场所进行滋扰、纠缠、哄闹、聚众造势等,足以使他人产生恐惧、恐慌进而形成心理强制,或者足以影响、限制人身自由、危及人身财产安全,影响正常生活、工作、生产、经营的违法犯罪手段。
值得注意的是,《意见》第四条明确指出:通过信息网络或者通讯工具实施,符合上述规定的违法犯罪手段,应当认定为“软暴力”。
据此,全国扫黑办副主任、公安部副部长杜航伟分析认为,从表现形式上看,“软暴力”与暴力明显不同,但其危害后果却与传统暴力犯罪相同,甚至有些造成的后果超过了传统的暴力手法犯罪。比如,浙江公安机关前不久侦办的一起“套路贷”案件中,当受害人落入债务陷阱、无力偿还时,犯罪团伙便通过对受害人及其家属、通讯录朋友进行威胁、恐吓、骚扰等手段,逼迫受害人偿还虚高债务。受害人张某因无力偿还虚高债务,遭受到该团伙的“软暴力”催收,团伙成员向其发送各种恐吓、侮辱性的图片,最终张某不堪忍受,被逼自杀。这是一个比较典型的案例。
杜航伟透露,这次《意见》解决了前段时间在扫黑除恶斗争当中,包括打击其他一些刑事犯罪当中,“软暴力”长期困扰基层执法工作中的难题。下一步,公安机关要认真贯彻落实、组织实施。