
中金公司之后,因擅自改动招股书数据,龙头券商中信证券也接到了警示函。
7月16日晚间,证监会网站上连发三份警示函,分别对中信证券及其两名保荐代表人,科创板拟上市公司柏楚电子进行处罚。这是继中金公司获科创板第一单警示函之后,又一家保荐机构获监管罚单。
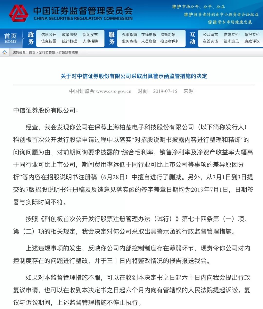
中信证券本次受罚的原因在于擅自将发行人招股说明书注册稿中关于“综合毛利率、销售净利率及净资产收益率大幅高于同行业可比上市公司,期间费用率远低于同行业可比上市公司等事项的差异原因分析”等内容进行了删减。且7月1日至3日提交的7版招股说明书注册稿等签字日期与实际时间不符。
中信证券收科创板罚单
7月16日晚间,证监会网站上公布《关于对中信证券股份有限公司采取出具警示函监管措施的决定》,因其在保荐上海柏楚电子科技股份有限公司(简称“柏楚电子”)科创板首次公开发行股票申请过程中,以落实“对招股书披露内容进行整理和精炼”的问询问题为由,对前期问询要求披露的“综合毛利率、销售净利率及净资产收益率大幅高于同行业可比上市公司,期间费用率远低于同行业可比上市公司等事项的差异原因分析”等内容在招股说明书注册稿(6月28日)中擅自进行了删减。
另外,柏楚电子从7月1日到3日提交的7版招股说明书注册稿及反馈意见落实函的签字盖章日期均为2019年7月1日,日期签署与实际时间不符。
据证监会官网,按照《科创板首次公开发行股票注册管理办法(试行)》第七十四条第(一)项、第(二)项的相关规定,决定对中信证券出具警示函。证监会表示,上述违规事项的发生,反映公司内部控制制度存在薄弱环节,责令对内控制度存在的问题进行整改,并于三十日内将整改情况的报告保送监管。
就在中信证券收到罚单的同时,中信证券保荐代表人朱烨辛、孙守安,以及拟上市公司柏楚电子,也收到了关于此事的警示函。
有科创板项目保代对记者分析到,中信证券获罚单,可能是执行层面的保荐代表人责任意识不够。从公司内控角度来讲,保荐人传招股书到交易所系统,公司内控不可能将文内每一段逐一对应是否有修改,更多是保荐代表人的责任感。而且,大公司项目越多,参与做项目的人员就更多,所以一些问题就容易发生。
柏楚电子将进行发行注册
目前来看,收到警示函一事并未影响柏楚电子的上市进程。就在7月16日晚间,证监会发布消息称,近日,证监会按法定程序同意上海柏楚电子科技股份有限公司、晶晨半导体(上海)股份有限公司2家企业科创板首次公开发行股票注册。上述企业及其承销商将分别与上海证券交易所协商确定发行日程,并陆续刊登招股文件。
4月10日,柏楚电子的科创板上市申请被上交所受理。据其招股书显示,柏楚电子是一家从事激光切割控制系统的研发、生产和销售的高新技术企业和重点软件企业,是国家首批从事光纤激光切割成套控制系统开发的民营企业。其主营业务为各类激光切割设备制造商提供以激光切割控制系统为核心的各类自动化产品。此次募集资金将部分用于投资公司总线激光切割系统升级及扩产。
报告期内,柏楚电子综合毛利率维持在较高水平。2016 年至2018年,公司综合毛利率分别为81.90%、81.87%和81.17%,略高于软件行业的平均水平。
6月27日晚间,上交所发布科创板第11次上市委审议会议结果,同意柏楚电子科创板IPO过会。6月29日晚间,公司正式递交了注册稿。
此前中金公司获罚单,保荐企业顺利上市
今年五月份,中金公司两名保代私自修改科创板拟上市企业招股说明书和审核问询函等注册申请相关文件,遭证监会与上交所双双开出罚单。详情可点击查看《中金公司接科创板第一罚单!篡改注册文件数据,证监会处罚!承销商与企业双双遭罚,中金被责令整改》
7月5日,中金公司收到了证监会下发的警示函。警示函提到,中金公司在保荐交控科技股份有限公司(科创板)首次公开发行股票申请过程中,未经上海证券交易所同意,擅自改动发行人注册申请文件。证监会认为,上述违规行为的发生,反映中金公司内部控制制度存在薄弱环节,责令中金公司对内部控制制度存在的问题进行整改,并在收到本决定书之日起三十日内将整改情况的报告报送证监会。
交控科技也领到了证监会出具的警示函。虽然收到了警示函,但交控科技申报进度未受影响,目前,交控科技已经完成招股发行,位列科创板首批25家上市企业行列。