
铁打的营盘流水的兵,保险圈人事更替密集进行。
近期,银保监会一日挂出3家保险公司新掌门人核准公告,一口气敲定了两家保险公司董事长、一家保险公司总经理。
风风火火“换帅”的节奏于今年的保险圈已是平常事。据上证报统计,今年以来,有23家保险公司更换了27位掌门人。
密集换帅之后,保险圈履新的掌门人背景更显繁杂。既有从业经验丰富的老职业经理人,又有大股东指派的保险新人;既有内部高管升任的,亦有监管下海体验的,连关联方高管兼任的都出现了。
16位新董事长等你来认识!
作为一家机构的最高管理者,董事长既是公司未来航向的掌舵人,又是股东利益的代表方。据上证报粗略统计,今年以来,有16家保险公司更换了董事长。
这16家保险公司组成是这样的——
7家财险公司:国寿财险、中路财险、众诚汽车保险、国任财险、诚泰财险、中华财险、安华农险
5家寿险公司:渤海人寿、光大永明人寿、中韩人寿、鼎诚人寿、君龙人寿
2家保险资管公司:长城财富资管、永诚保险资管
2家其他险企:长江养老、东京海上
履新的董事长有三大特点:
一是有11位董事长来自股东方,部分董事长依然在股东方兼任要职。
比如,国寿财险董事长袁长清仍然兼任国寿集团副董事长、总裁,国寿养老董事长;中路财险董事长杨敏仍然兼任股东方青岛国信发展(集团)有限责任公司董事。
二是只要业务能力强,也能通过内部升迁或是外部招聘当董事长。
比如,众诚汽车保险董事长吴保军,从基层干起,拥有丰富的汽车企业从业经历。业内热门人物万峰,曾任新华保险董事长兼CEO,是一位不折不扣的职业经理人,今年被鼎诚人寿聘请为董事长。
三是运气好的公司,能够聘请到下海的监管老兵当董事长。
赶上监管系统人员调整,国任财险便将原广东保监局党委书记、局长房永斌聘请为董事长,这位监管老兵曾任原保监会办公厅处长、发展改革部主任,拥有丰富的监管经验。
11位新总经理就位!
迎接新任董事长的同时,有11家保险公司在今年迎来了新任总经理。
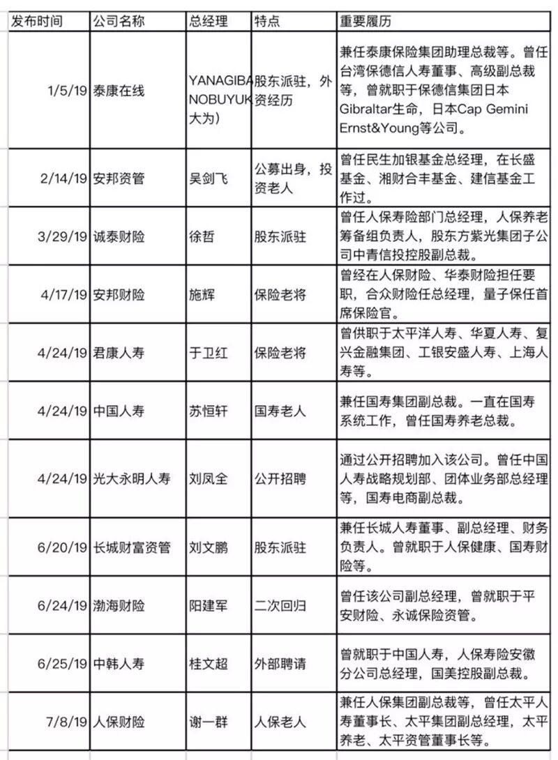
新任总经理图
下面这4家换了董事长的公司,也换了总经理:诚泰财险、光大永明人寿、中韩人寿、长城财富资管。
还有7家公司换了总经理:中国人寿、人保财险、渤海财险、君康人寿、安邦财险、安邦资管、泰康在线。
相比之下,履新总经理身份颇具多样性:
既有保险老将当仁不让。比如,安邦财险和君康人寿今年先后将施辉、于卫红两位保险老将招至麾下,聘任为总经理。
也有集团系统内老将兼任。比如,中国人寿和人保财险总经理一职分别由国寿集团、人保集团老将苏恒轩、谢一群兼任,两人均继续担任集团副总裁。
亦有投资圈大咖加盟。安邦资管新任总经理吴剑飞有丰富的投资经历,曾任民生加银基金总经理,也在长盛基金、湘财合丰基金、建信基金工作过。
11家公司尚缺掌门人!
赶上保险圈高管轮动期,还有11家保险公司在翘首以盼。其中,4家保险公司缺董事长,7家保险公司的总经理人选有待监管层批准。
4家董事长缺位公司分别是:新华保险、太保寿险、和谐健康、中国信保。
其中,中国信保官网已公布任命宋曙光为公司董事长,但银保监会至今未公布任职资格。
此外,坊间传闻,刘浩凌将接棒新华保险董事长,但目前他尚仅为该公司董事。太保寿险董事长有传闻将由太保集团董事长孔庆伟兼任。
7家总经理待批:
拟任总经理图
据上证报不完全统计,阳光人寿、太保寿险、新华保险、国寿财险、华农财险、众诚保险和复星保德信等7家公司已经宣布了拟任总经理人选,不过任职资格尚待监管层批准。