2019年的投资主线是什么?中央经济工作会议锚定方向
2018-12-23 22:20:14
来源:
智通财经网
原标题:2019年的投资主线是什么?中央经济工作会议锚定方向
要闻 2019年的投资主线是什么?中央经济工作会议锚定方向2018年12月23日 22:20:14
本文来自微信公众号“建投策略研究”,作者为玉龙、永峰、赢舜,本文观点不代表智通财经观点。
一、引言
2018年12月19-21日,中央经济工作会议在北京召开。习近平总书记进行了发表了重要讲话,李克强总理对2019年工作进行了部署。中央经济工作会议是新的一年经济工作的重要部署,也是决定资本市场全年投资主线的方向。我们从宏观经济目标与政策、产业与区域政策和2019年重点工作三个维度挖掘2019年资本市场的主线。
(一)宏观经济目标与政策
虽然2018年经济取得了不错的成绩,但在海外风险加剧和国内经济下行的情况下,2019年仍然需要实现两个100年的奋斗目标,中国经济在2019和2020年经济增速需要保持6.15%才能实现目标。2019年宏观经济总量政策主要通过积极的财政政策和稳健的货币政策实现经济托底,进而达到稳就业的目标。积极的财政政策主要通过减税降费来实现,专项债的发行主要替换地方隐形债务,从而实现经济稳定。为了实施稳健的货币政策,银行体系仍然继续补充资本金,在2019年三季度能够实现正常的信贷扩张。因此,从宏观经济目标和政策上可以判断:2019年经济政策并不会出现大规模刺激,仍然是平稳回落中促进结构转变,经济结构调整和转型是2019年的重点。
(二)重要产业与区域政策
高端制造业扶持政策:高端制造业的发展是中国经济实现有效供给的前提。中央经济工作会议部署了5G商用、人工智能、工业互联网和物联网等基础设施建设。5G产业链是2019年全年资本市场的主题。
资本市场发展政策: “提高上市公司质量”、“完善交易制度”与“引导更多中长期资金流入”是实现“规范、透明、开放、有活力、有韧性”的资本市场的途径。2019年我们预期注册制和退市制度将得到有力执行,通过科创板扶持先进制造业,并改善交易制度。通过沪伦通进一步扩大资本市场开放。
区域发展政策:对比2017年中央经济工作会议,本次经济工作会议详细阐述了长江经济带的作用。结合习近平总书记在进口博览会对长江三角洲区域一体化发展的战略部署,我们认为长江三区域一体化是2019年的重要区域性主题。
(三)2019年重点工作
2019年供给侧结构性改革、三大攻坚战和扩大改革开放仍然是三大重点任务。推动高质量发展和培育国内市场是供给侧改革的重要内容。稳就业补短板和乡村振兴是三大攻坚战的核心。国企混改和深度开发是2019年经济改革开放的重点工作,特别关注铁路总公司的股份制改革。
综上所述,从投资策略的角度来看,我们认为2019年,中国经济仍然稳步下行中,但信用紧张程度将得到缓解。因此我们维持2019年经济将进入产出下降和利率下降的两个判断不变。在这种情况下,A股市场结束了2018年单边下行的过程,但也没有趋势性机会,只存在结构性机会和区域性机会。我们仍然重点推荐5G、人工智能、工业互联网、物联网主题,推荐科创板带来的科技创新行情和长三角为代表的区域性主题。
二、宏观政策分析
2.1 宏观经济判断
2.1.1 2018经济成绩
中央经济工作会议首先肯定了2018年以来的经济工作。从产品市场来看,中国经济实现了平稳增长,前三季度的GDP同比增速分别达到了6.8%,6.7%和6.5%,全年实现6.5%的经济增速目标问题不大。2018年前三季度GDP中第三产业累计值占比达到52.9%,经济结构逐步优化。从劳动力市场来看来看,2018年失业率的情况来看,城镇登记失业率为3.82%,调查失业率为4.9%,优于2018年政府工作5.5%的调查失业率目标和4.5%的城镇登记失业率目标。中国劳动力市场水平整体仍然保持较为稳定。从物价水平来看,2018年的全国居民消费价格指数处于较低水平,前11个月CPI同比上涨2.15%。

2018年,实体经济去杠杆和金融体系去杠杆是主导全年最主要的工作。根据国家金融与发展实验室二季度去杠杆报告数据显示,实体经济总杠杆率较2017年末略有上升,从242.1%上升至242.7%,基本保持稳定。拆分来看,非金融企业和政府部门的杠杆率都有下降,居民部门杠杆率仍然有上升但增速有下滑。同时,金融杠杆率则持续回落。
2.1.2 2019年经济形势判断
美国总统特朗普推行了美国优先战略,逆全球化使得中国面临的外部环境恶化。2018年初以来,世界经济在复苏的进程中面临多方面的风险。贸易保护主义、单边主义抬头,全球资本市场相继出现震荡,包括阿根廷、土耳其等一些新兴经济体都陷入货币危机,全球经济出现较大不确定性,各经济体的经济增速预期都有相应程度的下调。
2018年去杠杆工作导致信贷收缩,企业融资环境恶化,金融风险凸显了出来。金融去杠杆过程中带来的信贷收缩,民营企业和小微企业的融资难融资贵,股市震荡下行,股权质押等问题一一显现。市场紧张情绪突出,叠加中美贸易摩擦存在巨大不确定性,导致宏观经济下行压力巨大。我们在《金融去杠杆的宏观对冲策略》报告中提出了资本金压力是当前中国商业银行面临的最重要的问题,并在年度策略报告《2019年度策略报告——从山重水复到柳暗花明》中分析了当前的资本金压力缓解了约50%,2019年3季度才能从根本上解决银行资本金压力。
在面对这种问题的情况下,中央经济工作会议提出:在总量政策方面,通过逆周期调节主要是防范经济和金融风险,保证经济平稳运行,能够实现稳增长稳就业的目标。从结构政策来看,通过深化改革和竞争政策,实现宏观经济结构的调整。因此,2019年经济政策并不会出现大规模刺激,仍然是平稳回落中促进结构转变。
2.2 宏观经济目标
2.2.1 两个一百年奋斗目标
从长期目标来看,2019年是新中国成立70周年,是全面建成小康社会的关键之年,突出了2019年经济工作的独特性和重要性。邓小平对我们两个100年奋斗目标确定了中国发展的整体战略。2002年11月,江泽民明确了三步走的发展战略:到2010年,使经济总量、综合国力和人民生活再上一个大台阶,为后10年大发展打好基础;到2020年,力争使国民生产总值比2000年翻两翻,全面建设惠及十几亿人口的更高水平的小康社会。考虑党的两个一百年奋斗目标的基础上,对2019年经济工作提出的目标和要求。2018年前三季度中国GDP同比增速约为6.7%,如果要达到全面实现小康社会的目标, 2019年和2020年的GDP年均增速将不低于6.15%。

2.2.2 短期目标
从短期目标来看,中国经济结构转型仍然是重点工作。因此,中央经济工作会议强调与2018年相同,2019年仍然需要坚持稳中求进工作总基调,坚持以供给侧结构性改革为主线,继续打好三大攻坚战。不同的是此次会议明确提出“保持经济运行在合理区间,进一步稳就业、稳金融、稳外贸、稳外资、稳投资、稳预期,提振市场信心”。
综合长期目标和短期目标来看,在去杠杆和海外缓解恶化的情况下,中国经济面临着巨大的下行压力,经济转型和高质量发展成为核心主线。为了实现稳就业和稳增长的目标,实施逆周期调节政策就是最重要政策。积极的财政政策和稳健的货币政策将成为经济托底的重要手段,通过产业政策、区域政策等推进经济转型。
2.3 宏观总量政策
2.3.1 积极的财政政策
虽然2018年中央经济工作会议仍然提出积极的财政政策,但此次则重点突出了减税降费和增加地方政府专项债券规模。我们认为积极的财政政策主要体现在财政收入减少,而不是财政支出增加方面,这主要是通过减税来实现。增加地方政府专项债主要是为了化解地方政府债务风险,通过债务置换的方式,将隐形债务显性化。
减税降费
2018年12月22日,国务院公布修订后的《中华人民共和国个人所得税法实施条例》,自2019年1月1日起与新个人所得税法同步施行。从个税抵扣的情况来看,主要在养老、子女教育、住房利息、大病医疗等多个方面都能实现个税抵扣。相对于征求意见稿,大病医疗的抵扣额从6万上升到8万。北上广深一线城市的房租抵扣金额提升了300元/月,减税的力度有小幅的提升。印证了我们2018年10月20日的判断。


专项债务
2018年11月,2018年地方政府债券累计发行41014亿元,其中一般债券21913亿元,专项债券19101亿元。一般债务余额和专项债务余额都没有超过全国人大批准的限额。2018年我国安排新增地方政府专项债券额度13,500亿元,相比2017年增加5,500亿元。

在中央经济工作会议上,专项债成为此次会议实施积极财政的重要工具。我们认为专项债的主要作用是地方隐形债务显性化,使得债务风险能够得到观察和控制。根据会议的政策内容,专项债可能主要服务于乡村振兴战略,市政交通,5G信息设施等基建领域。2019年财政政策的加力将在更大程度上提振消费、基建补短板,进而扩大内需,提振信心,使经济运行在合理的区间,达到稳增长的政策目标。

2.3.2 稳健的货币政策
2018年金融去杠杆工作导致信用收缩,实体经济出现了融资难和融资贵的问题。2019年货币政策“松紧适度,保持流动性合理充裕”是主要方向,更多的是要实体经济能够获得信用货币。我们在《金融去杠杆的宏观对冲》策略中指出,资本金约束是实体经济不能获得货币的原因,我们预期银行体系补充资本金仍然会稳步推进,大约在2019年三季度能够从根本得到解决。

除此之外,“改善货币政策传导机制”是反思2018年货币政策有效性后的一个总结。这一点是央行行长易纲关于我国货币政策正在“实践由数量调控为主向价格调控为主的转变”中有所涉及。最后货币政策中提到当前亟待解决的民营企业和小微企业融资难融资贵的问题,从“提高直接融资比重”的表述中也可以看出2019年解决融资难融资贵问题的一个大方向。
2.4 社会保障政策
保障和改善民生作为2019年重点工作任务之一,涵盖就业、教育、养老、安全、房地产等各方面,其指导思想为“完善制度、守住底线,精心做好各项民生工作”。不同于2017年工作会议中提到的对人民群众关心的问题精准施策,本次会议把稳就业摆在突出位置,实施就业优先,确保群众生活底线,表明社会政策强化兜底保障功能。在教育方面,加大对农村贫困地区儿童早期发展的投入,这是乡村振兴战略的要求,也是精准扶贫的体现。在养老方面,本次会议关注和解决大城市养老难问题。

本次会议并没有将房地产政策作为单独一项重点任务来陈述,而是在房地产方面的工作任务放在了民生任务下面,并重新强调和坚持“房子是用来住的、不是用来炒的定位”,表明2019年的房地产的严调控大方向并不会发生变化。严调控下2018年房地产开发投资完成额累计增速尽管有下降趋势,但也保持有10%左右的较大增速,因此经济下行的问题主要原因并不出在房地产问题上。但是,会议同时也提到会“因城施策、分类指导,夯实城市政府主体责任”,这是对会议一开始关于经济形势判断的呼应,“经济运行稳中有变、变中有忧,外部环境复杂严峻,经济面临下行压力”,在经济下行压力持续加大,出于稳增长的目的,房地产的边际放松仍然是可期的,“因城施策,分类指导”,允许城市自主微调。
三、结构调整政策:资本助力,培育新动能
3.1 制造业扶持政策: 5G商用带动通信电子景气上行
我们对比过去通稿发现,2012年、2013年与2016年均未提及制造业,2014年虽然提及但并没有在工作重点中出现。2015年,制造业相关表述首次在工作重点中出现,重点关注降低制造业税负问题。2017年首次将制造和科技创新放在第一大工作重点中,同时篇幅与上次相比有明显增加。相关政策在2018年得到落实,通信、电子、军工等高新产业领域投资快速增加,高技术制造业与装备制造业远高于同期工业增加值增速,技改投资对制造业投资的拉动作用超过100%,新动能进入快速孕育期。
在2018年中央经济工作会议中,制造业相关内容在通稿中多次出现,而且主要分布集中在第一大重点工作任务与第二大重点工作任务,这是过去五年会议内容中没有出现过的。当前我国正处于技术创新周期前的重要酝酿期,外部形势发生深刻变化也加大了发展自身先进制造业的紧迫性。5G通信模块使新兴终端上实现智能交互形成可能,同时实现端到端海量信息传输。强大的数据传输能力使得5G和大数据、云计算等前沿科学深度结合,进一步释放人工智能在各个行业领域的潜力,而这些计算和分析为5G应用提供了平台型的解决方案。最终,终端、网络、数据的革新将驱动传统领域往智能化数据化的方向发展,实现万物互联。2018年制造业重要性显著提升,亮点在于以5G商用作为底层,从终端智能化,到网络高效化,到信息数据化,最终与传统行业紧密融合、孕育基于5G的新兴信息产品和服务,重塑产业发展模式。
根据我们深度报告《宏观对冲策略中的成长股》的界定,成长行业是相对于供给,需求非常大的行业和公司。因为供给相对不足,这种需求并未被满足;一旦供给的瓶颈突破,需求就迅速的转化为企业的收入和利润,呈现出规模报酬或者规模报酬递增的特征。与传统的理解成长行业仅仅是技术进步不同,成长行业增速不仅仅与全要素生产率有关,而且与储蓄率或者是资本形成率正相关、与折旧率和劳动要素增长率负相关。我们对成长增速的刻画揭示了影响成长增速的四个核心要素和他们之间的关系,也揭示了和非成长行业的区别。结合IS-LM-BP-DC模型,我们分析了成长行业产出快速增长的宏观经济条件,是II
在经济下行的过程中,由于投资小于储蓄,那么经济活动的相对储蓄率就会提升,成长行业的投资与产出水平将得到有效提升。在经济下行过程中,利率水平下行,有利于提升市场整体估值水平。对于成长股而言,储蓄率的提升有利于成长股积累资本,提升收入增速和利润增速。这就从宏观对冲的视角确定了成长股的投资区间是处于经济活动的衰退期,明年经济衰退中需要额外留意成长行业的投资机会。


根据中信建投通信组年度策略成果,以5G为核心的产业链值得投资者重点关注。(1)从全球来看,通信行业开始景气向上,Capex已经回暖,且有望实现持续性的增长:2018年全球电信运营商的capex预计为3110亿美元,较2017年增1.6%,2019年预计为3130亿美元,较2018年微增0.6%。2019年之所以增速不高,主要原因是5G尚处于商用前期,全球仅部分国家会推出5G试商用/商用网络,预计2020年起capex增速将提高;(2)通信行业景气持续向上,5G应用和新商业模式存在逐步实现的可能,2020年业绩弹性较大:预期2019年中国开通5G基站10万站左右,2020年再新开通50万站左右概率较高,2019年全球正式进入5G周期,试商用或商用也将实现。很多愿景中的5G应用将逐步成为现实,并被逐一验证,包括云AR/VR、网联无人机、网联汽车、云端机器人等,而且新的技术也有望被逐步广泛应用进而形成新的商务模式,包括边缘计算、NFV等。

根据中信建投电子组年度策略成果,进入2019年,运营商加速投入5G网络建设,电子终端产品亦有望在运营商、品牌厂等推动下,迎来新一轮创新周期。在5G创新周期中,管道投资先行,与通信设备相关度较高的电子细分领域有望率先释放业绩。而终端品类增加,换机周期缩短,同时其材料、结构、交互方式等迎来革命,为供应链带来量价齐升可能。历史上在新一代终端首次投入使用后的第2-5年是快速渗透期,预计2020-23年5G终端快速放量。
5G可实现增强型移动宽带、海量物联网、关键任务型服务三大类服务,将极大扩展无线通信的应用场景。(1)增强型移动宽带(eMBB)基于5G中频和毫米波频段,将实现更广更快的无线连接。(2)海量物联网(MIoT)基于5G Sub-1GHz频段,借助早期的物联网和机对机通信技术,在低功耗和低成本要求下,将为数百亿台终端和数万亿连接提供无线支持。(3)关键任务型服务(MCS)基于5G毫米波频段,将以高可靠、超低时延的网络连接支持高安全性、高可用性应用。根据IHS Markit估计,2035年5G在全球创造的潜在销售活动将达12.3万亿美元,约占2035年全球实际总产出的4.6%,并将跨越多个产业部门。

3.2 资本市场发展政策:重视程度前所未有,关注科创板推行
复盘过去通稿,2012年与2013年并没有提及资本市场,2014年、2016年与2017年都不在工作要点中出现。2015年关于资本市场的提法在第一大工作重点中出现,重点强调资本市场兼并重组的功能,当年正是中国上市公司并购重组大年。据统计,2015年上市公司公告了1444次并购重组事项,有数据披露的并购事件共涉及交易金额达1.57万亿元人民币,平均每单交易金额20.1亿元人民币;而2014年全年公告了475项重组,披露交易金额2,306亿,平均每单10.6亿人民币。2015年并购重组事件的绝对数量、绝对金额与平均单个事件涉及交易金额都有突飞猛进的增长,分别是2014年的3倍、6.8倍和2倍。并购重组助力国企改革与产业结构调整,央企国企并购重组加速。除此以外,在2015年股市大幅异常波动后,“防范化解金融风险”被列为第五大工作重点,对资本市场的监管也在防范化解金融风险的范畴中,对资本市场的监管力度此后也逐步加强。2016年与2017年延续2015年的思路,着重在建设多层次资本市场与防范化解金融风险两个方面。
与往次会议相比,本次会议对资本市场着墨明显更多,预计资本市场生态将出现深刻变化。首先着重肯定了资本市场在金融运行中的重要地位,后续目标是打造一个“规范、透明、开放、有活力、有韧性的资本市场”。其次是给出达到目标的三个途径,就是“提高上市公司质量”、“完善交易制度”与“引导更多中长期资金流入”。我们认为提高上市公司质量的重要手段是注册制的试点与退市制度的有力执行,完善交易制度则可能在定价、“T+0”、涨跌停与交易干预等方面有所放松。最后的“引导更多中长期资金流入”,我们认为北上资金、保险资金、社保基金与养老金入市将出现利好政策,比如扩大国际指数、扩大沪深港通额度甚至出台养老金投资税收优惠等。最后,提出能同时有助于实现上述三点的有力抓手,就是“推动上交所设立科创板并试点注册制尽快落地”,“尽快”一词充分说明任务的紧迫性。

设立科创板并试点注册制,将是资本市场深化改革的重要抓手。我们认为,后续完善交易制度,有可能对现有“T+1”的交易机制放宽到有限制的“T+0”,涨跌停幅度也有所放宽。除此以外,科创板肩负注册制试点的重要任务,为激发活力,科创板对上市企业应更加包容,科创板可能采用以市值为核心的上市条件,包括“市值-净利润”标准、“市值-收入-研发投入”、“市值-收入-现金流”标准和、“市值-收入”等多套标准, VIE架构与红筹企业均可被接受。从“透明”与“开放”两大要求,可以预期试点注册制的科创板有望打破23倍市盈率约束,采用市场化定价的投资机制。从“尽快落地”表述,我们预期在明年两会前后,会出现科创板细则推出或第一批企业上市等实质性进展。
3.3 房地产政策:调控政策逐步见顶,三四线城市可能出现松绑
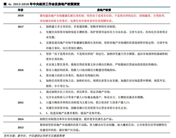
从整体房地产政策思路发展脉络看,2012年即开始进行棚户区改造,目的是改善一亿人的住房条件,棚户区大量改造与2015年的房地产去库存力度较大,刺激了房价的上涨。因此在2016年首次提出“房子是用来住的、不是用来炒的”的定位,同时明确提出“既抑制房地产泡沫,又防止出现大起大落。”调控后,2017年房价走势重新平稳,因此延续前期思路,着墨更少,但仍单列成为第七点的工作重点。2018年房地产调控力度不减,房价平稳,房地产市场调控的紧迫性有所下降,因此着墨更少,同时不再单独成为工作重点。除此以外,还出现“因城施策、分类指导,夯实城市政府主体责任,完善住房市场体系和住房保障体系。”的表述,整体调控与定位不变,房价不能大起大落,但是会根据不同城市的实际情况,在某些城市出现适度的松绑政策。
去年房地产长效机制位列重点工作第七条,对比2016年的提法,2017年在“长效机制”上着墨较多。长效机制从前年的表述为“促进”,到去年表述为“完善”,今年的表述为“构建”,从研究到摸索再到建设,说明房地产方向的政策思路已经大体成型。这个方向是“坚持房子是用来住的、不是用来炒的”的定位,同时根据不同城市的情况出现因城施策。去年关于房地产是在第七大工作重点单列,今年是在保障和改善民生中提及,而且与过去年份相比,关于房地产的相关表述文字量有所减少。从出现位置与文字数两个维度,我们认为房地产相关政策已经成型,整体延续前面的调控思路,但调控政策逐步见顶。后续会根据不同城市的实际情况,在某些城市出现适度的松绑政策。

根据中信建投房地产组年度策略观点,2018年市场韧性超年初市场的因素在于:1、棚改货币化余热继续推动三四线市场高涨,在一、二线城市受政策压制的情况下成为支撑销售的重要力量;2、房企高周转模式带来的快开工加速了市场供应,在前期需求尚不差的情况下支撑成交。展望2019年,销售将会承压,今年9月份以来基本面下行趋势将在明年进一步演绎。自16年四季度以来,持续而空前的调控政策以及趋紧的信贷市场对一二线市场需求的挤压终于显现,且多地已经出现价格松动,三四线城市内部虽有分化,但整体表现尚且稳定。

政策不再成为矛盾焦点,预计房地产调控政策将逐步见顶。依据中信建投房地产组年度策略成果,地产政策的核心在于防止市场大起大落。上半年为防止市场大起,在原有基础上进一步出台了一系列补丁政策。在5月住建部约谈12个重点城市后,各地方纷纷出台补丁政策,在限购、限贷、限售、限价、摇号等一系列政策上各有加码动作。下半年随着基本面的退温,各地出台补丁加码政策的节奏也逐步趋缓。三季度有9个城市在企业限购等方面作出调整,而四季度至今,仅苏州等个别城市对个别区域作出政策调整。今年以来影响经济预期的最大因素在于国内外经济压力,实体经济在去杠杆周期下本身进入增速下滑通道,然而二季度开始复杂的国内外形势进一步强化了未来的不确定性。

分城市层级来看,如果说2017年是一二线城市低迷,三四线城市逆袭的一年,则2018年是一二线城市修复,三四线城市回落的一年。一线、二线、三四线销售面积累计增速从2017年末的-29.2%、-0.4%、13.6%分别转为2018年10月的-13.3%、2.43%、5.7%。这点同样体现在分限购和非限购城市,限购城市今年以来截至10月单月成交增速逐步修复,而非限购城市单月保持负增长。中信建投房地产组预计明年一二线市场表现将相对更好,在专项政策边际改善下将优先受益,而需要警惕的是三四线城市,棚改支持力度渐弱的环境下,需求的持续性会迎来挑战。整体来看,市场会呈现前低后高的趋势。整体而言,房地产组预计今年一线、二线及三线以下城市销售面积同比增速分别为-9%、-0.5%和3.2%,明年各线城市的销售面积同比增速分别为2.0%、-4.0%以及-6.6%,全国销售面积同比下降5.7%。参照2014年,预计一线、二线及三线以下城市的销售均价同比分别增长2.5%、1.0%和1.0%,全国销售额同比增速在-3.8%左右。我们同意房地产组的判断,区域结构上一二线修复三四线回落,因此部分回落城市可能因城施策,存在一定程度松绑的可能。

3.4 供给侧改革:传统产业政策红利期已过
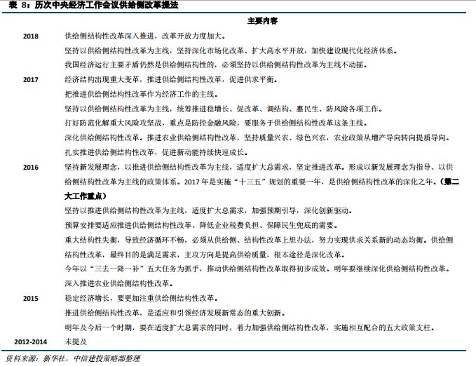
2015年,中央经济工作会议中首次提出对供给侧改革的要求,会议指出,在今后经济发展新常态下,推进供给侧结构改革是稳定经济增长的重大创新。2016年关于供给侧改革的表述出现在第二大工作重点中,且篇幅大大增加。会议中提出了以供给侧结构改革为主线,适度扩大总需求的改革要求,通过提高供给质量,根本深化改革,最终达到满足需求的目的。2017年同样是在第一大工作重点中,篇幅与2016年相仿,思路也延续2016年工作思路。首先2017是供给侧结构改革的深化之年,在经济结构出现重大变革的情况下,依然坚持把推进供给侧结构改革作为经济工作主线,深化农业供给侧结构改革,打好防范化解重大风险攻坚战,促进供求平衡及新动能持续快速成长。我们认为,2018年供给侧改革进入深化推进阶段,传统产业供给侧改革利好政策出现概率较低。

以钢铁行业为例,根据中信建投钢铁组年度策略观点:(1)由于行业系统性风险已解除,系统重要性下降。政府重点工作已由2015年“化解产能过剩”转变到2018年的“稳就业、稳金融、稳外贸、稳外资、稳投资、稳预期”上。对比2015年供给侧改革和2018年4季度这个时点来看,钢铁行业的系统性风险已解除,并且整个行业在整体政策决策体系中的重要性在大幅下降;(2)钢价已回归到历史区间的中高位置。自“供给侧改革”首次提出的2015年4季度,钢铁季度均价创下了多年来的低点后,钢价基本呈现单边上涨趋势。从历史区间来看,2018年3季度的螺纹和热卷均价处于等20-30%分位数之间。钢价的持续上涨,特别是处于较高价格区间为钢铁行业盈利好转营造了非常好的外部环境;(3)1.5亿去产能任务提前完成。钢铁去产能目标1.5亿吨。截至7月份压缩钢铁产能2470万吨,完成今年全年任务超80%。我们认为到2018年年底,1.5亿的钢铁去产能任务将完成;(4)行业盈利大幅改善。2016年以来,钢铁行业的盈利和经营获现大幅改善。2017年和2018前3季度的盈利和经营获现均创下历史最高纪录;(5)上下游利润增速背离,下游难以承受高成本。黑色压延是上游,汽车制造是下游。可以看到2017年两行业盈利都有增长,但一个高增长,一个增速下降了。因此,在经历了3年上游行业盈利大幅增长,而下游行业盈利已经下降的背景下,政策层面也难以出台更多利好上游行业政策,相反适当的平衡上下游行业的盈利分布更有可能。我们与钢铁组的判断一致,传统产业供给侧改革政策红利期已过,后续出台进一步利好政策可能性不大。相反,当前下游难以承受高成本,后续可能有平衡上中下游利益的政策出台。


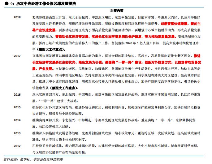
3.5 区域发展政策:关注长江经济带
在2012年城镇化提出之后,2013年就提出继续深入实施区域发展总体战略,2014年—2017年不断深化西部开发、东北振兴、中部崛起、东部率先的区域发展总体战略,重点实施“一带一路”、京津冀协同发展、长江经济带三大战略。2017年讲的较为全面,包括京津冀、长江经济带和一带一路等,适逢2018年为改革开放实施周期年,粤港澳上升为国家战略,特色小镇也在去年重新被提起。2018年与2017年相比,去年针对京津冀、长江经济带与粤港澳大湾区三大核心区域均有相应的一句阐述,今年仅保留长江经济带的阐述,今年区域政策对长江经济带格外关注;与此同时,通稿新增了创新相关的内容。结合此前主席在进博会的讲话,我们认为在上海设立科创板并试点注册制以及长江三角洲区域一体化发展并上升为国家战略两点,会是理解今年区域政策的重要抓手。

四、重点工作任务中的机会
在宏观经济形式判断、宏观总量政策和经济结构政策实施的基础上,中央经济工作会议对2019年的工作仍然是供给侧结构性改革、三大攻坚战和扩大改革开放这三大重点任务。但是,这三大任务在2019年具有完全不同的意义和工作内容。
4.1 供给侧结构性改革
4.1.1 推动制造业高质量发展
从2015年开始,供给侧结构性改革是经济工作的核心内容。2015-2018年“三去一降一补”持续推进,2018年工作重点是处理僵尸企业,化解过剩产能,做好金融去杠杆工作。这属于供给侧改革中的“破”。2017年和2018年,煤炭行业退出产能约为1.5亿吨,钢铁5000万吨,均已完成任务。

寻找未来经济发展的新动力是供给侧结构性改革的第二个阶段。推动制造业高质量发展是深化供给侧结构性改革的重要内容,是中国经济能否转型升级的关键。2019年中国经济继续转型,通过创新驱动发展。制造业技术创新能力提高表现在以企业为主体,产学研一体化,大型国有企业负责国家重点工程的成果转化,而政府需支持民营企业、中小企业创新,降低成本、加强知识产权保护,营造良好营商环境。这与我们在《宏观对冲策略中的成长股》判断是一致的。
4.1.2 培育内需,经济转型
本次中央经济会议促进经济转型,消费成主力,以投资稳增长。中央工作会议将形成强大国内市场做单独表述,这是2017年中央经济工作会议不曾出现的。这反映出经过接近一年的中美贸易战更需要培育国内市场,以内需促发展,尽量对冲美国制裁的影响。
中央经济工作会议的具体表述中有加快教育、育幼、养老、医疗、文化、旅游等服务业发展,改善消费环境一条;从需求端发力配合也是必不可缺,所以落实好个人所得税专项附加扣除政策,增强消费能力尤为关键;出口承压,投资作为消费补充的重要作用不言而喻,要发挥投资关键作用,实现投资带动消费。中央提出加大制造业技术改造和设备更新,加快5G商用步伐,加强人工智能、工业互联网、物联网等新型基础设施建设,加大城际交通、物流、市政基础设施等投资力度,补齐农村基础设施和公共服务设施建设短板,加强自然灾害防治能力建设。

长江经济带成为重点,三大城市群要成为引领高质量发展的动力源。2017年中央经济会议中的重点多已经落实。其中2018年4月中共中央、国务院批复了《河北雄安新区规划纲要》,3年来北京疏解非首都功能卓有成效,而粤港澳大湾区规划预期将在明年初出台,所以未来的关注点将聚焦在长三角。2018年11月习总书记在首届中国国际进口博览会上正式提出长三角一体化上升为国家战略,这就从政策层面宣布了长三角将会是2019年的工作重点。三大城市群要增强中心城市辐射带动力,特别是长三角还是长江经济带的龙头,辐射范围更广。
4.2 打好三大攻坚战
在中国经济杠杆率已经开始稳定的情况下,精准脱贫和污染防治是就是重要的两项攻坚战。乡村振兴计划和稳就业做好这两项工作的抓手。
扎实推进乡村振兴战略比2018年工作要求更加具体,范围更扩展。2017年中央经济工作会议对于乡村振兴战略的表述是“要科学制定乡村振兴战略规划。健全城乡融合发展体制机制,清除阻碍要素下乡各种障碍。推进农业供给侧结构性改革,坚持质量兴农、绿色兴农,农业政策从增产导向转向提质导向。深化粮食收储制度改革,让收储价格更好反映市场供求,扩大轮作休耕制度试点。”主要的关注点放在了粮食生产和粮食价格,而今年除了关注粮食生产,对于生产机制即“重视培育家庭农场、农民合作社等新型经营主体”以及农村人居环境,环境保护、村容村貌、土地制度改革等更多非生产方面提出了要求。
突出稳就业,教育、养老、社保补短板。经济下行压力加大,就业问题严重性加大。就业不再是结构性问题,而是涉及高校毕业生、农民工、退役军人等不同年龄、学历层次群体的整体性问题。教育上补学前教育、农村贫困地区儿童早期发展、职业教育的短板;养老上解决大城市养老难问题,推进养老保险全国统筹;社保方面,国家划转部分国有资本充实社保基金。此外,特别关注食品药品安全、安全生产和2018年暴露的交通安全问题。
4.3 扩大改革开放
改革的重点将围绕企业、金融和财税展开。2017年改革层面强调的是企业,而2018年则加入了金融和财税。做强做优做大国有资本,加快实现从管企业向管资本转变,改组成立一批国有资本投资公司,组建一批国有资本运营公司,积极推进混合所有制改革,加快推动中国铁路总公司股份制改造是国企层面的工作重点,而营造法治化制度环境,保护民营企业家人身安全和财产安全,支持民营企业,发展民营银行则针对民企。城商行、农商行、农信社业务逐步回归本源、资本市场制度性改革以及健全地方税体系,规范政府举债融资机制则是金融和财税领域的改革。
对外开放持续推进,程度加深,中美博弈持续。“有序放宽市场准入,全面实行准入前国民待遇加负面清单管理模式”、“加强知识产权保护。促进贸易平衡,更加注重提升出口质量和附加值,积极扩大进口,下调部分产品进口关税”2017年的表述基本在今年工作会议的表述中都可以看到。不同的是今年明确提出了推动由商品和要素流动型开放向规则等制度型开放转变以及有了“允许更多领域实行独资经营”的说法,这反映出对外开放的程度未来将持续加深。此外,会议有提到“积极参与世贸组织改革,促进贸易和投资自由化便利化。要落实阿根廷中美元首会晤共识,推进中美经贸磋商”,这表明中美博弈,争取更多话语权和实际利益也是在对外开放中中国工作的重点。
4.4 重点工作的比较
供给侧改革比较:从2015年开始,供给侧改革就是中央工作会议每年必提的重点。不同的是2017年以前重点在于“三去一降一补”,即所谓的“破”,从2017年开始有向制造业强国转变的提法,标志着“立”开始成为重心。而今年“立”有了更明确的方向和着力点,即方向上与第三产业更多结合,着力点上区分国企和民营、中小企业。
扩大内需比较:受中美贸易战以及全国经济下行压力加大的影响,外需萎靡,内需被空前重视。未来除了供给侧改革扩内需,还需要辅以减税的财政政策,增加人民可支配收入,从需求端入手。此外,重视国内投资对于经济的拉动作用,一方面补短板,另一方面促就业,促消费,稳经济。
房地产政策比较:以往房地产都被单独列成一条重点工作内容,而在2018年的这次会议中仅仅列在保障和改善民生中的最后一条。提法是“要构建房地产市场健康发展长效机制,坚持房子是用来住的、不是用来炒的定位,因城施策、分类指导,夯实城市政府主体责任,完善住房市场体系和住房保障体系。”而之前的提法目的多在于控房价,这表明房地产市场在密集政策出台下已经得到控制,未来这种政策依旧会保持连贯,房住不炒是长期坚持的政策目标。

为您推荐
热门文章
-
华为发布一重磅芯片!全新供应商名单曝光
-
暴涨1700%,“血洗”华尔街!美国散户史诗级抱团,“干翻”对冲基金
-
“妖股”暴涨300%!美国散户抱团打爆华尔街空头,白宫监管急发声
-
“敦煌毁林案”:13300亩还是6000亩?有图有真相!
-
原董事长被查、两名前高管被立案!62年老牌企业怎么了?还有多少雷?
-
突发退市警讯!曾与中兴、华为并列,这家昔日的电信巨头能否断臂逃生?
-
澳方希望中方取消对其煤炭进口的禁令,商务部回应
-
55万股民“哭了”!又一批爆雷股:巨亏超100亿!更有强平、退市在即
-
“雷声”不断!一晚21家公司齐发预亏公告,累计亏掉104亿!(名单)
-
燕郊有业主房子免费送,需承担房屋转让费用,还有剩下的贷款
-
新华财经调查|“一瓶难求”的茅台:谁在炒、谁在喝?价格刹得住吗?
-
巨雷接连炸响,这家公司暴亏近25亿!投资者:气得手都在抖!
泡泡直播
精彩视频
-
当西安鼓乐邂逅圣彼得堡 俄女大学生惊艳展示“中国古风”
-
拜登签行政令:打击“歧视亚裔”仇外心态
-
萌娃得知不用洗头内心狂喜:捂嘴笑“憋出内伤”
-
佩洛西强势发声:敌人在众议院内部 有议员带枪来上班!
-
男子网恋4年送出200万元,期间女友9位亲人去世,真相让人无语
-
蓬佩奥又来抹黑新疆?这位“00后”哈密小伙有话说
-
89岁老人被送去火化 进焚化炉一刻发现还活着
-
男子小区内遭捆绑殴打后死亡,姐姐:小区里多次发生业主被打事件
-
高速上倒车为捡猪 货车司机被扣12分
-
美国真实意图是解体中国?崔天凯挑明美方危险做法 铿锵发声
-
男子骑车摔倒后立马后退 几秒后火车开来把摩托碾得粉碎
-
白宫前顾问发女儿半裸照引争议 警方介入调查

凤凰财经官方微信




