喜大普奔|批了,商品期权“家族”大扩容,天然橡胶、棉花和玉米期权1月28日正式挂牌交易!
2019-01-05 07:43:36
来源:
期货日报
原标题:喜大普奔|批了,商品期权“家族”大扩容,天然橡胶、棉花和玉米期权1月28日正式挂牌交易! 1
原标题:喜大普奔|批了,商品期权“家族”大扩容,天然橡胶、棉花和玉米期权1月28日正式挂牌交易!
1月4日,证监会发布通知,批准上海期货交易所开展天然橡胶期权交易、批准郑州商品交易所开展棉花期权交易、批准大连商品交易所开展玉米期权交易,并确定天然橡胶、棉花和玉米期权合约正式挂牌交易时间为2019年1月28日。

据期货日报记者了解,近年来,天然橡胶、棉花和玉米现货价格波动频繁。上市相关期权品种,可有效满足实体企业个性化和精细化风险管理需求,进一步降低套保成本。同时,有助于降低“保险+期货”试点中农户保费支出,更好服务“三农”和乡村振兴战略。
已推出期权合约要素对比

即将上市的三个期权品种合约要素对比

上期所:天然橡胶期权推出正当其时
1月4日,上期所召开新闻发布会,相关负责人就天然橡胶期权上市答记者问。


对于为什么要推出天然橡胶期权,相关负责人表示,从国内市场来看,一方面天然橡胶价格波动较为剧烈,在上市农产品期货品种中具有较高的波动水平,产业企业对于风险管理的需求巨大而迫切。另一方面,2016年以来,“保险+期货”连续三年被写入中央一号文件,天然橡胶“保险+期货”项目试点不断推出,为橡胶种植农户提供了一个管理价格风险的有效手段,本次天然橡胶期权的推出可以与期货相结合,补齐风险转移机制的最后一块拼图。
从国际市场看,天然橡胶尚无场内期权产品,上市天然橡胶场内期权将成为世界范围的一个创新。同时,行业专家指出,在当前期货市场发展的新局面下,上市天然橡胶期权不但可以满足橡胶种植农户、橡胶产业企业的风险管理需求,还可以丰富我国期货市场天然橡胶产品系列,进一步扩大天然橡胶期货市场规模、促使天然橡胶期货市场发现更真实的价格。
其表示,在“一带一路”倡议和海南省建设自由贸易港的政策背景下,推出天然橡胶期权能够提升我国天然橡胶期货市场的国际影响力,增强大宗商品定价能力。
此外,天然橡胶主产区在云南、海南两省,属于贫困县集中的地区,推出天然橡胶期权将助力打赢脱贫攻坚战。
当然,天然橡胶期权上市离不开成熟的标的市场。上期所相关负责人表示,天然橡胶期货经过二十多年的发展,市场运行平稳,总体风险可控,较好地发挥了价格发现和套期保值的功能,为产业发展做出了积极贡献。同时,上期所天然橡胶期货与境外天然橡胶期货价格相关性高、与现货价格联动性强,有效发挥了价格发现功能。目前,上期所天然橡胶期货价格已成为国内现货市场主要的定价参考基准。
此外,上期所天然橡胶期货交割量显著提升,有效发挥了套期保值功能。近五年来,上期所天然橡胶期货交割量从2014年的17.7万吨增长至2018年的22.3万吨,增幅26%,累计交割117万吨。
值得注意的是,在去年12月28日公布的征求意见稿中,上期所天然橡胶期权采用美式行权方式。
对此,相关负责人表示,本次橡胶期权行权方式的具体选择是综合品种特性、行权方式特点以及产业客户需求等因素确定的。
首先,依照国际经验,农产品期权大多为美式期权;其次,由于美式期权更为灵活,可在到期日前任意交易时间选择行权,对于期权买方,其可在市场有利或实际需要时随时获得期货头寸。对于上市初期可能不够活跃的期权市场,期权行权能够为投资者退出市场提供另外途径,投资者可在特定情况下通过提前行权实现特定的投资目的。其三,是为满足产业客户需求,在调研中,海南天然橡胶产业集团股份有限公司、云南天然橡胶产业集团有限公司、广东省广垦橡胶集团销售有限公司、中化国际(控股)股份有限公司等绝大多数大型天然橡胶企业表示,采用美式期权更符合天然橡胶企业的需求。
相关负责人表示,为了确保天然橡胶期权平稳上市运行,上期所进行了较为充分、全面的准备。一是立足创建国际一流交易所的视角,坚持把国际标准同本土优势结合起来,科学设计天然橡胶期货期权合约规则;二是充分进行市场调研,走访了天然橡胶产业链客户、期货公司及协会等机构,广泛听取各方意见和建议;三是通过天然橡胶“保险+期货”场外期权试点的开展,培育了市场,普及了期权方面的相关知识。同时,将继续开展多层次、多样化的市场培训和投资者教育,让市场投资者熟悉合约规则;四是铜期权上市运行平稳,挂牌上市、交易、结算、行权等流程全走通,各业务环节运转正常,上期所期权技术系统运行的稳定性得到了市场检验,为上市天然橡胶期权打下坚实的基础。
下一步,上期所将继续严格按照“高标准、稳起步”的要求,逐一落实各项工作,为天然橡胶期权上市做好充分准备,确保交易的平稳开展和稳健运行。
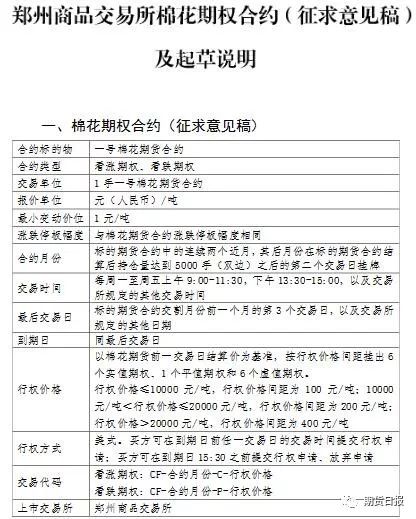
棉花期权将成为郑商所推出的第二个期权品种

1月4日,郑商所棉花期权上市申请已获证监会批复同意。继白糖期权后,棉花期权将成为郑商所推出的第二个期权品种。这是郑商所贯彻落实中央一号文件关于“深入推进农产品期货期权市场建设”政策精神的重大举措,将进一步提升期货市场服务实体经济的能力和水平。
郑商所相关负责人表示,郑商所将按照证监会统一部署,加强统筹协调,认真做好市场组织、规则制定、技术系统准备、投资者教育等各项工作,切实完善市场监管和风险防范制度,做好市场培训和宣传工作。
近年来,郑商所积极开展商品期权市场建设,服务实体经济高质量发展。在白糖期权平稳运行的基础上,郑商所结合实体经济需求和期现货市场基础等实际情况,将棉花作为第二个商品期权品种。2018年,郑商所扎实开展各项上市准备工作,已完成合约草案设计、规则梳理、技术测试、做市商选拔等工作,并通过“期权讲习所”、“三业”活动及视频讲座等方式,积极做好涉棉企业期权知识培训,共培训涉棉企业750家次和3063人次。此外,棉花期权仿真交易也正在持续进行中。
近期,在郑商所组织的棉花期权论证活动中,中纺集团、路易达孚、河南同舟棉业等企业表示,更为灵活多元的避险工具,有助于涉棉企业的稳健和精细化经营,实现棉花产业提质增效和实现高质量发展,并呼吁尽快推出棉花期权。
据河南同舟棉业董事长魏刚民介绍,我国棉花市场年度为当年9月至次年8月,在当前中美贸易摩擦和新棉集中购销期的背景下,棉农、轧花厂、贸易商及棉纺企业面临棉花销售或采购风险,市场各方利用棉花期权规避风险的需求较为强烈,希望郑商所能够尽快上市棉花期权。
市场人士表示,棉花期权上市后,一是有利于创新工具和手段,为现行补贴政策提供有益参考和补充,进一步稳定棉农种植收益。二是有利于涉棉企业风险管理。买入期权不存在资金追加风险,我国棉花产业链主体,尤其是中下游轧花厂、贸易商和棉纺企业,资金周转压力大,抗风险能力较弱,更适宜利用棉花期权管理价格风险,有利于形成“政策保农民,工具保产业链”的协同效果。三是有利于完善棉花“保险+期货”试点,探索棉花“保险+期权”模式。开展棉花期权交易,可以为“保险+期货”试点提供场内期权对冲工具,降低风险对冲成本,增强保险能力,丰富风险控制手段,减少棉农保费支出,从而提升“保险+期货”试点运行效率。保险公司与期货公司风险管理子公司也可以直接利用棉花场内期权设计价格保险或收入保险产品,探索成本更低的“保险+期权”模式。
郑商所相关负责人表示,下一步郑商所将按照证监会统一安排部署,加强统筹协调,积极做好各项上市准备工作。根据市场反馈,完善棉花期权合约;认真开展技术系统联测联调,确保技术系统安全运行;完成做市商选拔和协议签订,扎实开展投资者教育等,确保棉花期权顺利推出和平稳运行。
大商所:我国农产品期权品种进一步丰富

1月4日,证监会召开新闻发布会,宣布批准大商所自2019年1月28日起开展玉米期权交易,这意味着继豆粕、白糖期权后,我国农产品期权品种将进一步丰富。
同时,为使期货公司深入了解和掌握玉米期权相关知识,同时提升行业利用期权工具服务实体经济的能力,大连商品交易所联合上海市期货同业公会在上海地区启动了“期乐杯”玉米期权知识竞赛活动,共同助力玉米期权上市推广工作。
据了解,2004年玉米期货上市以来,市场运行平稳,合约规则不断完善,投资者参与程度逐步提高,功能持续深化。目前,玉米产业链全部大型贸易企业、50%的全国30强饲料企业集团以及75%的玉米淀粉加工企业利用玉米期货规避现货价格风险。2016年3月,我国将玉米临时收储政策调整为“市场化收购”加“补贴”,并逐渐转向市场定价的机制。随着我国玉米相关农业政策的不断调整,玉米市场价格波动加剧,相关主体和涉农企业对玉米价格的避险需求不断增加,对精细化管理风险的需求日益增强,迫切需要新的风险管理工具、更加灵活的风险管理手段和多样化交易策略支持。从国际经验看,期权产品有助于丰富交易主体的风险管理手段,降低市场整体运行风险,优化投资者参与结构。
市场人士普遍表示,上市玉米期权品种,将有助于市场为玉米产业的中下游企业开发出量身定制的风险管理产品,对冲价格波动风险,促进企业发展,提升产业客户特别是下游玉米深加工企业的风险管理水平,推动玉米产业的优化和转型升级。
此外,玉米作为我国重要的原粮品种,与我国农业产业发展有着较强的关联性。2018年我国玉米总产量约2.5亿吨,长期以来,我国政府通过最低保护价、临时收储等政策支持农业生产,虽然保护了农民种粮积极性,保证了粮食安全,但也使国家承受了较大的财政负担。目前随着收储政策逐渐退出历史舞台,我国需要探索一条既能保障农民收益,又不影响市场定价机制的农业支持路径。
围绕服务实体经济与中央一号文件精神,近年期货市场不断探索农业风险管理新路径,在服务“三农”、为农民提供避险服务等领域进行了场外期权、“保险+期货”等诸多有益尝试,玉米期权上市后,利用期货和期权等工具支持农业发展的相关模式可以直接通过场内期权进行风险管理,从而大幅降低运营成本和业务成本,这将有助于场外期权、“保险+期货”模式在更广范围的推广。
“通过场内期权对冲农产品价格风险已是国外市场的成功做法。政府以权利金、类似保险费的方式补贴农民,既不影响玉米市场价格形成机制,又能减轻财政补贴负担,这对我国农业市场化改革具有重要意义。” 浙江物产化工粮化部总经理助理庞冲说。
记者了解到,目前,大商所已对玉米期权进行了全面、深入地研究,已完成玉米期权合约、参数设计以及技术系统的升级、优化等工作。下一步,大商所将结合市场对玉米期权合约的意见和建议,稳步推进上市各项准备工作,确保玉米期权顺利推出。
同日,大商所正式发布玉米期权做市商名单,12家公司成为大商所玉米期权的做市商。
据公告,此次成为大商所玉米期权做市商的12家公司分别为银河德睿资本管理有限公司、上海海通资源管理有限公司、招商证券股份有限公司、中粮祈德丰投资服务有限公司、浙江南华资本管理有限公司、中信证券股份有限公司、中信建投证券股份有限公司、金瑞前海资本管理(深圳)有限公司、东证润和资本管理有限公司、西部证券股份有限公司、国泰君安风险管理有限公司和上海新湖瑞丰金融服务有限公司。
记者注意到,12家玉米期权做市商中,银河德睿资本管理有限公司、上海海通资源管理有限公司、招商证券股份有限公司、中粮祈德丰投资服务有限公司、浙江南华资本管理有限公司5家公司也是豆粕期权做市商。同时,玉米期权做市商中包括8家期货公司风险管理子公司和4家证券公司,其中证券公司比例高于豆粕期权,做市商结构进一步优化。
据期货日报记者了解,做市商管理办法中对做市商资格申请条件、做市交易以及做市商监督管理机制作出了明确规定,还规定了做市商的权利和义务,并指出交易所将对做市商的义务完成情况进行评价。无法满足相关义务要求的,将被取消做市商资格。
大商所相关负责人表示,做市商制度在保障豆粕期权市场平稳运行中发挥了重要作用。下一步,大商所将根据市场情况,进一步优化相关制度安排,为市场提供更优质的流动性,更好的促进期权市场功能发挥。
据了解,目前玉米期权做市商正在积极开展相关准备工作。自玉米期权上市首日起,做市商将对玉米期权合约提供双边报价,通过持续报价和回应报价为市场提供流动性,满足投资者的交易需求。(本文由期货日报记者董依菲、乔林生、姚宜兵执笔)
为您推荐
热门文章
-
华为发布一重磅芯片!全新供应商名单曝光
-
暴涨1700%,“血洗”华尔街!美国散户史诗级抱团,“干翻”对冲基金
-
“妖股”暴涨300%!美国散户抱团打爆华尔街空头,白宫监管急发声
-
“敦煌毁林案”:13300亩还是6000亩?有图有真相!
-
原董事长被查、两名前高管被立案!62年老牌企业怎么了?还有多少雷?
-
突发退市警讯!曾与中兴、华为并列,这家昔日的电信巨头能否断臂逃生?
-
澳方希望中方取消对其煤炭进口的禁令,商务部回应
-
55万股民“哭了”!又一批爆雷股:巨亏超100亿!更有强平、退市在即
-
“雷声”不断!一晚21家公司齐发预亏公告,累计亏掉104亿!(名单)
-
燕郊有业主房子免费送,需承担房屋转让费用,还有剩下的贷款
-
新华财经调查|“一瓶难求”的茅台:谁在炒、谁在喝?价格刹得住吗?
-
巨雷接连炸响,这家公司暴亏近25亿!投资者:气得手都在抖!
泡泡直播
精彩视频
-
当西安鼓乐邂逅圣彼得堡 俄女大学生惊艳展示“中国古风”
-
拜登签行政令:打击“歧视亚裔”仇外心态
-
萌娃得知不用洗头内心狂喜:捂嘴笑“憋出内伤”
-
佩洛西强势发声:敌人在众议院内部 有议员带枪来上班!
-
男子网恋4年送出200万元,期间女友9位亲人去世,真相让人无语
-
蓬佩奥又来抹黑新疆?这位“00后”哈密小伙有话说
-
89岁老人被送去火化 进焚化炉一刻发现还活着
-
男子小区内遭捆绑殴打后死亡,姐姐:小区里多次发生业主被打事件
-
高速上倒车为捡猪 货车司机被扣12分
-
美国真实意图是解体中国?崔天凯挑明美方危险做法 铿锵发声
-
男子骑车摔倒后立马后退 几秒后火车开来把摩托碾得粉碎
-
白宫前顾问发女儿半裸照引争议 警方介入调查

凤凰财经官方微信




