国企改革意见近期将公布 并购重组浪潮将至
2015年09月08日 08:52
来源:凤凰财经综合
在管资本方面,将改组组建国有资本投资、运营公司,国有资产监管机构对国有资本投资、运营公司和其他直接监管的企业履行出资人职责,并授权国有资本投资、运营公司对授权范围内国有资本履行出资人职责。
凤凰财经综合 国务院国资委有关人士7日接受媒体采访时表示,《关于深化国有企业改革的指导意见》已经中央审议通过,近期将对外公布。多位受访人士表示,即将出台的意见在国企分类改革、完善现代企业制度、发展混合所有制经济、国资管理体制、防止国有资产流失等方面将有详细安排。其中,在股权多元化、国企重组整合、整体上市等方面将亮点频现。随着市场预期的“1+N”国企改革系列文件出台,国企改革将从政策探讨和部分试点转入全面推广与深化阶段。
国企并购重组浪潮将至
8月31日,证监会、财政部、国资委、银监会等四部委联合下发《关于鼓励上市公司兼并重组、现金分红及回购股份的通知》明确,鼓励国有控股上市公司依托资本市场加强资源整合,调整优化产业布局结构,提高发展质量和效益;有条件的国有股东及其控股上市公司要通过注资等方式,提高可持续发展能力;支持符合条件的国有控股上市公司通过内部业务整合,提升企业整体价值。
国泰君安认为,国企改革方向进一步明确,叠加国企改革顶层设计方案的出台,未来央企层面改革将加速开展,作为央企资本运作重要平台的资本市场,将在央企改革中发挥重要作用,或将涌现央企并购重组浪潮。未来产业集中度不高、核心竞争力与国际同行业的大型企业存在一定差距、存在恶性竞争或者严重产能过剩的外向型行业央企出现重组整合的可能较大。通过比较2008-2014年各行业主营业务收入同比增速,建材水泥、钢铁有色、煤炭、航运、船舶制造、军工或因产能过剩的问题,或因经济发展阶段、产业生命周期、国家战略等原因,很有可能被纳入央企整合名单,以期强强联合、化解产能、参与全球竞争。
安信证券分析师徐彪进行了点评:
国务院国资委有关人士7日对新华社记者表示,《关于深化国有企业改革的指导意见》已经中央审议通过,近期将正式对外公布。当天傍晚五点三十七分,媒体披露了影印版的《指导意见》具体内容,无从判断其真伪,但是考虑到关心的客户比较多,在不判断真伪的基础上,做初步点评如下:
1、一点申明。七月救市以来,我们的态度一直很乐观积极,回过头看,毋庸讳言已严重误判。作为一个去年第一次参加新财富评选的新进团队,我们对给投资者带来的损失深表歉意。而那些在最艰难时刻不忘鼓励的朋友,我们会心存感激并铭记在心。无论如何,对的就是对的,错的就是错的。哪怕年初一季度市场整理期间,我们明确看多到4500点。哪怕5000点以上,我们明确提示过未来一到两个月需要警惕市场风险。在8月、9月连续下跌面前,一切都已成烟云。我们无意去遮掩什么,市场是最好的老师,失败是成功他妈,我们需要客观地评判政府有形之手和市场无形之手,过去两个月,我们用满头大包获取的经验教训比过去几年还要多。最近一段时间,我们没有再出声,不是就此沉沦,而是蛰伏、等待。股灾面前,金融系统的风险底线面前,产业升级转型的国运面前,我不会为了证明个人的准确而发表任何看空的声音。太阳照常升起,市场终归会有稳定下来的一天,那时候,我们还会一如既往地传递一手信息推荐投资机会。做事如做人,深刻在骨子里的东西不会改变,我们永远会是那个观点最鲜明的团队。入行的第一天开始,某前辈说过一句话我一直记得:观点对错是能力问题,观点有无是态度问题。能力可以提升,态度必须正确。连卖方都以免责为目标工作的时候,你让卖方如何自处?回到国企改革的问题上,的确,近期这种天上下刀子的市场里,再好的主题都难以有好的表现。但是,把时间周期拉长来看呢?有价值的东西如同沙堆里的黄金,终归会闪耀光芒。因此,我们不厌其烦地加班深夜码字,做点评。
2、国企改革重要性到底如何?改革千头万绪,重要性才是政策得以实施的保证,过去这些年,口号式的东西我们还见得少么?就像中国资本市场一样,过去几个月,后救市时代,几乎每一天我们都在翘首期盼政府明确对资本市场的定位,只是,很可惜,一直没见到。国企改革不存在这个问题,明确升华为“中国梦”:指导意见开篇着重强调了国有企业的重要作用和国企改革的关键性,在推动我国经济保持中高速增长和迈向中高端水平、完善和发展中国特色社会主义制度、实现中华民族伟大复兴中国梦的进程中,国有企业都肩负重大历史使命和责任。
3、加强党的领导是否意味着党委负责制?过去一段时间,市场上广为流传一种说法:国企改革加强党的领导意味着全面恢复党委负责制。《指导意见》出来前,我们无从辩解和考证,哪怕辩解也显得苍白。《指导意见》出来后,我们可以确认,该传言理解并不准确。文件第三大点详细描述了国企改革的整体目标,一共四大要素:完成公司制改革、完善监督制度、提升国资配置效率、党建全面加速。啥叫公司制改革?说白了就是两点,混合所有制加法人治理结构。大家对混合所有制的理解应该很到位,不用多说。法人治理结构是啥意思?《公司法》明确告诉我们,法人治理结构由四方面构成:股东会、董事会、监事会以及经理。其中股东会是所有者,董事会是公司的决策机构。上来就强调法人治理结构意味着董事会负责制的方向没有任何变化。在此原则下,如何理解加强党的领导呢?文件一共提及两个要点:反腐倡廉+党组织在公司治理中的法定地位更加巩固。反复倡廉容易理解,国企中的反腐败工作归党口管嘛,以前没有质疑,以后质疑也不大。关键是第二句话,啥叫党组织在公司治理中的法定地位更加巩固咧?理解这句话,需要大家去翻看光明日报4月22日的一篇文章,名为《党组织在国企法人治理结构中的作用》(这篇文章同时还出现在国资委[微博]的网站上,权威性不用怀疑)。非常清楚地解释了党组织在法人治理过程中的作用,一句话概括“涉及决策事项,在法人治理结构各主体中董事会是决策主体,党组织的定位是参与决策”,党组织通过“双向进入,交叉任职”的方式参与公司决策,你看,决策主体依然是董事会,他们才是公司日常经营活动的话事人。其中,董事长和总经理原则上不同人出任,但董事长和党委书记原则上由同一个人担任。为了防止出现董事长“一言堂”(原文是为了解决一把手说了算的问题),文件还明确“董事会外部董事应占多数,落实一人一票表决制度,董事对董事会决议承担责任”。总的来说加强了党委在国企运行中的话语权,但并非像市场理解的那样从董事会负责制转变为党委负责制。
4、最大的亮点在哪儿?国资委从“管人管事管资产”向“管资本”转变。这些都是八股文的用词,不了解的人估计会很轻易地把相关内容轻易放过。在我看来,整个《指导意见》如果需要定性的话,那么“管资本”意味着这是一份可以打上市场化标签的顶层设计文件。此话从何说起,且听我们慢慢道来。以往很长一段时间里,国有企业的管理存在两种模式,一种模式是国资委的管理模式,管人管事管资产,说直白点就是婆婆模式。三级国资管理体系,每个企业上面都有同样的婆婆—国资委。还有一种是汇金管理模式,以管资本汇金公司依据国务院授权,代表国家依法行使对国有商业银行等重点金融企业出资人的权利和义务,六家商业银行、四家券商还有两家保险公司都归汇金管,事实上金融业是最早实行汇金模式的。文件提出国资监管体系要从啥都管转变为管资本,主要思路就是推广国有资本运营、投资公司。以后国资委主要管国资投资、运营公司(下称两类公司),然后由国资投资、运营公司出面对国有企业履行股东职责,是不是和汇金有点像?对两类公司的定位,更是直接描述为“国有资产市场化运作的专业平台”。金融企业的管理比较复杂,央行[微博]、财政部、汇金都是婆婆,各管一块,所以直接类比汇金或许并不合适。但有一点非常明确,各级国有企业,以后上面的婆婆会逐渐变成两类公司。如果不是为了进一步简政放权市场化,压根没必要增加这么一个层级,所以文件里出现了这么一句话“将依法应由企业自主决策的事项归于企业”。两类公司不管企业经营决策,他们做什么呢?就是搞资产整合和资本运作来的。一共就三件事:退出卖掉一批公司,重组整合一批公司,然后创新投资一批公司。像不像新加坡的淡马锡?结合上下文,个人猜测,卖掉的主要集中在商业类,重组整合主要集中在公益类以及部分关系国家安全国计民生和命脉的商业类,创新投资则主要集中在前瞻性战略性产业。可以预计,两类公司试点一旦开战,资本市场将会多出很多话题。
5、“做强”重回国企改革首要任务:从2013年底的“做强做优”到2014年底的“做强做优做大”再到2015年7月的“做大做强做优”,最后到《指导意见》中的“做强做优做大”,“做强”再次成为国企改革的基础和首要目标。对于A股市场来说,以“做强”为基础的国有企业相对单纯的合并做大无疑对提升企业盈利能力具有更重要的意义,同时也对投资者具有更强的吸引力。
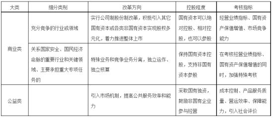
6、“商业类”、“公益类”,国企改革分类推进:按照谁出资谁分类的原则,国有企业将分为商业类和公益类。《指导意见》对于“商业类”、“公益类”的企业推进国企改革提出了不同的要求,如下表。大类细分类别改革方向控股程度考核指标商业类充分竞争的行业或领域实行公司制股份制改革,积极引入其它国有资本或各类非国有资本实现股权多元化,着力推进整体上市国有资本可以绝对控股、相对控股,也可以参股经营业绩指标、国有资产保值增值、市场竞争能力关系国家安全、国民经济命脉的重要行业和关键领域、主要承担重大专项任务的特殊业务和竞争业务分离,独立运作、独立核算保持国有资本控股,支持非国有资本参股在考核经营业绩指标、国有资产保值增值的同时,加强特殊考核公益类
引入市场机制,提高公共服务效率和能力采取国有独资,鼓励非国有企业参与经营成本控制、产品服务质量、营运效率、保障能力,引入社会评价
7、稳妥推动混合所有制改革、严防国有资产流失:关于国有企业的混合所有制改革,《指导意见》要求遵循因地制宜的原则,成熟一个做一个,同时员工持股计划坚持试点先行,优先支持人才资本和技术要素贡献占比较高的企业展开试点。混改的亮点在于,在石油、天然气、电力、铁路、电信、资源开发、公用事业等领域,向非国有资本推出符合产业政策、有利于转型升级的项目。对应到A股市场的投资机会上,相关领域的民营企业或将迎来重要机遇。

图
8、国企改革投资策略:没啥好说的,等待政府直接授权的两类公司试点。别小看试点,届时国务院搞两家,每个省搞一家,加起来就是34家。每家公司下辖两个企业集团,就是68家企业集团,多的话,可能上百个上市公司将陆续出现在试点名单上。结合当年第一批央企改革试点名单的表现,多少还是值得期待的。![]()
免责声明:本文仅代表作者个人观点,与凤凰网无关。其原创性以及文中陈述文字和内容未经本站证实,对本文以及其中全部或者部分内容、文字的真实性、完整性、及时性本站不作任何保证或承诺,请读者仅作参考,并请自行核实相关内容。
近一年
13.92%
混合型-华安逆向策略
凤凰点评:
业绩长期领先,投资尖端行业。
网罗天下

凤凰财经官方微信
视频
-
李咏珍贵私人照曝光:24岁结婚照甜蜜青涩
播放数:145391
-
金庸去世享年94岁,三版“小龙女”李若彤刘亦菲陈妍希悼念
播放数:3277
-
章泽天棒球写真旧照曝光 穿清华校服肤白貌美嫩出水
播放数:143449
-
老年痴呆男子走失10天 在离家1公里工地与工人同住
播放数:165128
财富派
战火锻造的富兰克林家族
点击数:1378761
奥巴马拒住的酒店原来是中国人的
点击数:1398712
为什么这个90后是未来的扎克伯格?
点击数:1765508
陈曦:琴与弓的生活美学
点击数:1928339


