深度解读:凛冬刚刚开始 市场出清的大幕正在拉开
2016年01月13日 17:32
来源:凤凰财经综合
作者:均衡博弈公共研究
来源:均衡博弈公共研究
作者:一遵: 均衡博弈(北京)研究院首席研究员 王昭: 均衡博弈(北京)研究院院长
柯挺: 宏观战略学者 晓峰: 券商资深研究员 赵建: 平安银行战略部宏观研究中心负责人
导读:2016自然到来,中国经济也不得不进入真正出清的时刻,然而这是触底的开始,至于这个L型的宏观底部到底持续多长时间,我们只能说:凛冬才刚开始。
概要:
2016年中国经济将面临结构性与周期性因素叠加的双重挑战,一方面,决策层开始着手推进对中国经济长期发展过程中累积的深层次结构性问题进行系统性修正;另一方面,货币、债务与产能的周期性调整将在2016年触底,真正意义上市场出清的大幕正在拉开,企业倒闭潮、行业性失业潮以及工资福利的萎缩将层层传导。
首先,结构性与周期因素的双重叠加,将引发新一轮企业倒闭潮。
企业倒闭潮的出现,主要源于以下四种力量的推动:
债务性出清:到期债务偿付压力与坏账集中清理将把一批高负债的企业推向破产倒闭的深渊;
需求端萎缩:持续萎缩的外部需求与疲弱的国内需求将使低竞争门槛的传统行业类企业经营陷入困境;
效率型挤出:转型升级的结构调整与新兴技术应用倒逼低效企业退出市场;
政策性调控:发展模式转型下的行业标准升级将彻底斩断“三高”企业的生存之路。
面对中国日益严重的债务问题和走在路上的通缩,让我们不禁联想起费雪1933年对“债务—通缩”的多米诺骨牌的描述:廉价抛售->资产价格下跌->实际利率上升->更多的廉价抛售->周转速度下降->净资产减少->更多破产->银行挤兑->信贷萎缩->银行抛售资产->信心越来越低迷->囤积现金。我们认为,此轮企业倒闭潮不可避免,甚至是必须的。否则,一旦费雪的“债务—通缩”循环机制在市场中不断蔓延、强化,中国经济的系统性崩坏将就此展开,引发结构性与周期性叠加的宏观经济大规模整体过调。只有通过主动出清,才能形成对部分优质产能的保护,避免宏观过调对经济根本的伤害。
我们更加担忧的是伯南克等人所提出的金融加速器效应对债务—通缩循环机制的放大。在现代金融规则体系内,负债率越高、效益越差的企业的信用越差、融资能力越低、融资成本越高。实际上,金融加速器效应过去两年在广州、福建、浙江、江苏等出口基地已经表现得淋漓尽致,甚至已经有过调的趋势。此轮金融加速器效应并不完全因为企业竞争效率不够,更多是联保、联贷等债务链作用引发的通缩和信用收敛引起的,导致大量仍具备市场竞争能力的企业被债务拖垮。
“债务—通缩”循环与金融加速器效应的自我实现过程中,必须通过产能出清的方式打断债务链的传导,只有产能和债务出清前提下的货币宽松、汇率调整才能对经济复苏产生积极的正向引导。中国这一轮的结构性调整已经延缓了整整五年,供给侧改革引导的市场出清从更大意义上证明了结构性调整不能通过周期性政策改善。
其次,企业倒闭潮使得行业性失业潮在所难免,人口红利加速折损必须关注。
企业倒闭潮引发新一轮失业潮的纵深扩散,这次的失业与传统周期性失业形成了明显的区别。通常传统的失业是因为产能出清,但不会造成行业性的垮塌,可以通过不饱和就业等措施减缓和改善;但是这与我们此轮的失业潮明显相悖,我们必须深刻认识到,这是一次由于经济结构不适应导致的结构性失业潮,经济分工的调整将会导致有些既有经济工种、技能岗位的消失,很大一部分劳动力将因为无法进行学习和提升而被淘汰,技能的出清预示着旧一代劳动力30年工作经验的积累就此沉没。
企业倒闭潮引发失业潮的纵深扩散:
从民营中小企业向大型国企蔓延,国有基础性行业下岗潮再现;
从出口制造部门向基础性、资源型产业部门传导,行业性衰败将引发特定区域,尤其是资源型和行业集中型区域的大面积失业;
从生活性服务业向生产性服务业扩散,部分低端服务业岗位进一步缩减,业务萎缩引发生产性服务企业战略性收缩裁员潮来临,城市白领、企业高管的岗位竞争加剧。
2016年,中国转型期劳动力工业就业总规模可能整体下滑,在保持GDP中高速增长的目标约束下,将对新岗位的劳动效率提升提出了更高的要求。需要指出的是,在中国人口红利优势逐步下降的大背景下,此轮劳动力结构性的退出将导致全社会劳动参与率与劳动生产率的下降。一方面技能性的劳动退出将使失业大军无法适应新兴岗位的发展需求,导致全社会劳动参与率的进一步下降,对推动人口红利潜能的释放造成一定的负面影响;另一方面正如当年纺织女工下岗分流一样,大量纺织工人转向城市低端服务部门,技能性退出后的劳动者通过向下兼容的方式参与更低技能的劳动岗位,将是原有劳动生产效率的一次局部性折损。两种效率的损失只能依靠时间逐步恢复,旧劳动力将一去不复返,必须在加快新供应劳动力入市的同时,推动有效劳动力加速向劳动技能上游转移。
同时,此轮失业潮还将引发劳动力的代际退出。由于学习成本和时间成本的约束,大量40岁以上的劳动力在技能更新的调整中将无法适应未来的市场需求,从悲观的角度来看,将涌现出新一代的“4050”人员,从乐观的角度来看,中国代际收入的差距在此过程中将得到改善。从家庭部门来看,中国新一代青年必须担负起“赚钱养家”的责任,否则上一代劳动力就业岗位的调整将对家庭收入产生较大的影响。
需要指出的是,在中国人口红利优势逐步下降的大背景下,此轮失业潮有可能导致结构性劳动参与率的进一步下降,将对推动人口红利潜能的释放造成一定的负面影响,必须强化就业转岗的引导和培训,避免短期失业向永久性退出劳动力市场转变过程中的资源耗损。
最后,工资福利水平顶峰回落,全要素生产率提升才是出路。
2016年1月财政部部长楼继伟在《求是》杂志上发表的文章中提出,“研究实行职工医保退休人员缴费政策,建立与筹资水平相适应的医保待遇调整机制”。虽然仅是研究,但已经在市场引起一片波澜,老百姓对手中的“钱袋子”隐隐感到一丝不安。我们从这一提议看出以下几方面的问题:第一,随着人口老龄化的日益加剧,社保账户资金不足的问题越发凸显;第二,从某种意义上来说,似乎是对中国“未富先骄”的一种修正,中国的大国国体尚未具备福利化社会的运行能力。过去十五年以来,外向型出口拉动下制造业部门的快速增长带动传导、资产价格快速攀升的比价效应、国家规范化用工政策等因素推动的工资福利水平上涨基本见顶。
为了更好地解释此轮工资福利萎缩的原因,我们有必要对过去三十年工资福利上涨的路径进行一番系统的梳理回顾。
我们将重提一个命题:“巴萨效应”在中国的适用性问题。当年一批主流经济学家认为“巴萨效应”在中国不适用。但是根据对中国经济发展的长期观察,我们认为“巴萨效应”对中国是完全适用的,此轮工资水平的调整恰恰是对“巴萨效应”最准确的反应。与快速发展的小型经济体相比,“巴萨效应”在大型发展中国家将在一个较长的久期中得到反应。
在外向型出口经济拉动下,出口部门劳动生产率的高速上涨,首先带动了中国可贸易部门的工资福利水平提升,这是一次符合经济效率的健康型的上涨。但是对随后发展的总结,我们不得不承认习总书记的洞穿,一切都是制度问题。贸易部门工资上涨向非贸易部门传导的过程是对我们整体效率的一次大幅损耗。在比价效应的带动下,以公共服务部门、政府官僚组织、乃至金融业等为代表的大量非贸易服务部门在生产效率没有显著提升的情况下,工资福利水平的快速上涨,不仅直接导致全社会整体产出效率的下滑,严重扭曲了中国的整体成本,并由于行政话语权分享了最大的红利。中国一个出口劳动力供养的服务人员的负担比是最高的。
与此同时,超级地租模式下资产部门的暴涨引发了通胀式的工资上涨,抬高了整体工资水位。更加值得关注的是,在强大出口部门的表征下,中国式价格扭曲支撑下的贸易顺差优势直接反应在人民币汇率的大幅升值中,致使汇率单一对应了出口效率而没有对应经济发展的整体效率,导致人民币汇率严重被高估,外升内贬的人民币导致中国工资的相对价格的偏高和实际购买力的下降。
未来一年,中长期结构性深度调整将造成短期内总体生产效率的下降和就业市场的低迷,总体工资水平呈缓慢下调的态势,不饱和就业和向下就业推动部分行业实际工资水平跳水。更加值得关注的是,全社会劳动生产率增长放缓的进程中,债务和货币政策对资本红利的挤压基本到底,对劳动力红利即工资福利的挤压将进一步加大,预示着中国这一代以体力劳动、低端服务为优势的劳动力大军的收入已经见顶。
未来,中国工资福利水平的再次反弹将与中国跨越中等收入陷阱的命题相关联,旧复苏无法支撑中国重回快速增长之路,新增长必须依仗全要素生产率的提升。此轮工资福利的调整全民都需要付出成本。但是我们认为工资的调整也需要用供给侧的改革思路,不仅要做整体性调整,更要进行结构性调整,有效减缓老百姓的痛苦指数。首先,在风险可控的范围内打掉资产泡沫;第二,人民币汇率回归到全球的一般均衡状态;更重要的是,全面提高非贸易部门的效率,提升劳动效率与工资福利的匹配度。
1.结构性与周期性因素叠加,企业倒闭潮如期而至
2016年中国经济将面临结构性与周期性因素叠加的双面挑战。一方面,决策层开始着手推进对中国经济长期发展过程中累积的深层次结构性问题进行系统性修正;另一方面,货币、债务与产能的周期性调整将在2016年触底,真正意义上市场出清的大幕正在拉开。债务出清、需求萎缩、效率挤出、政策调控四大因素将加速企业的破产倒闭,经过此轮的深度调整,部分行业和企业将永久退出市场。
1.1债务-通缩与金融加速下的产能出清与影响
本次产能出清及企业倒闭潮无可避免,我们更为担忧的是“债务-通缩”(费雪)的循环加速机制,在“金融加速器”(伯南克、克鲁格曼)的效应下,企业经营性现金流、利润与还债能力之间的风险敞口正被快速放大。在金融加速器效应自我实现的引导下,引发企业债务风险蔓延和倒闭潮的过调,可能造成国内区域性的金融风险,并形成“资产负债表衰退”。
图1
随着企业债务总额与CPI、PPI与经济增长率之间缺口越来越大,债务-通缩的循环效应已经在加速。一旦费雪的“债务—通缩”循环机制在市场中不断蔓延、强化,中国经济的系统性崩坏将就此展开,引发结构性与周期性叠加的宏观经济大规模整体过调。只有通过主动出清,才能形成对部分优质产能的保护,避免宏观过调对经济根本的伤害。

图2
在现代金融规则体系内,负债率越高、效益越差的企业的信用越差、银行惜贷抽贷动力越强、企业融资能力越低、融资成本越高。实际上,过去两年在广东、福建、浙江、江苏等出口企业集中的地区,金融机构针对出口批零企业违约下的联保互保贷款清缴较为普遍。造成一家企业出问题,连带很多家企业,一倒一大片,造成企业债违约的“火烧连营”或“连环雷”局面,成为当前民营企业债最大、最集中的风险区域,以及最容易引发区域性金融风险的区域。

图3
金融机构对联保联贷的清理,并引发企业倒闭潮和债务链的蔓延,使得金融加速器效应已经表现得淋漓尽致,甚至已有过调的趋势。此轮金融加速器效应并不完全因为企业竞争效率不够(大多数倒闭企业为当地出口的龙头企业),更多是联保、联贷等债务链作用引发的通缩和信用收敛引起的,导致大量仍具备市场竞争能力的企业被债务拖垮。
联保联贷、债务链的蔓延已构成了费雪的“债务-通缩”情况下,按金融加速器效应的自我实现,形成资产负债表式的衰退。必须通过产能出清的方式,打断金融加速器的螺旋恶化循环,然后才能打断债务-通缩链条的传导。只有产能和债务出清前提下的货币宽松、汇率调整才能对经济复苏产生积极的正向引导。如果此次产能出清依然再羞羞答答,很有可能通过金融加速器形成的循环性风险,产生周期性和结构性叠加的宏观经济整体大规模过调,并引发系统性危机。而本轮结构性调整已经延缓了整整5年,此次通过供给侧改革的产能主动出清,才能避免过调,才能形成保护一部分优质产能。而本次出清从更大层面证明,结构性调整不能依靠周期性政策来给予改变。
1.2债务性出清加速高负债旧产能的破产倒闭
供给侧改革加快存量债务结构性调整步伐,高负债运营的资金来源被斩断,缺乏正现金流支撑的企业将被推向破产倒闭。“新常态”下供给侧改革的启动,标志着09年以来超额信贷支撑的周期性调控政策的失败。面对中长期债务偿付高峰期的来临,这一次中央决定直面问题,不再对效率低下的僵尸产能输血,围绕去产能、去库存、去杠杆、降成本、补短板,加快存量债务的结构性调整,推动市场出清。
首先,债务展期无望、现金流无法覆盖债务成本、资不抵债的产能过剩型企业将首当其冲。
图4
一方面,对经济危机预估不足的民营中小型产能企业在等待复苏的路上被债务拖垮。2009年“四万亿”计划的刺激和全球补库存周期的阶段性复苏,给传统出口型产能企业造成了周期性调整的错觉,大量企业选择进一步追加投资迎接新增长,随着欧债危机的来临、美国经济二次探底、全球性衰退逐步加深,过去五年高成本的资金、低收益的经营不仅使企业在等待复苏的路上耗尽了过往的财富累积,更背负了沉重的债务负担。随着中长期债务偿付压力的加大,银行有针对性的信用收缩,使这些企业的融资来源彻底被斩断,破产倒闭不可避免。
另一方面,一哄而上的战略性新兴产业面临投产即倒闭的宿命。响应国家号召、享受政策扶持、配备超额信贷支撑,以光伏产业为代表的战略新兴产业短期内快速集中上马,三年内就实现了从供给不足到产能过剩的跨越,企业尚未收回投资即陷入被淘汰的困境。与此同时,原油等传统原材料价格的历史性低位,更使光伏产业的价格劣势凸显,预期盈利无法兑现,三到五年期的财务规划被现实打乱,从新兴产业到过剩产能的信贷条件已经不允许此类企业进行新一轮的债务置换,预示着大量时运不济的新兴企业被三振出局。
其次,失去政府支持、财政输血、长期经营不善的国有企业也将被作为推动市场性破产清理的示范。危机后信用收缩、资金稀缺的周期,国有企业凭借特殊的身份优势,不仅获得了地方财政稳增长的财政输血,还获得了银行信贷投放的青睐,但是这些资金大量被用于日常运营的维持,企业的经营能力和核心竞争优势并未得到根本性改善,随着近两年地方政府财政债务的清理整顿,以及对融资平台的信贷约束,国有企业的债务问题充分暴露。正如习总书记在重庆调研中所指:“制约中国经济发展的因素主要方面在供给侧”,未来一年长期经营不善的国有企业或将成为中央推动市场性破产清理的试点和示范。
第三,过去三年进行大规模扩张的二、三线城市的中小型地产类企业,在房价持续下跌、库存不断攀升中,终将死于资金链断裂的地产癌症。在2009年房价直线攀升的刺激下,在地方政府加速土地出让的推动下,在货币超发的支撑下,房地产企业投资规模随着开发建设规模的扩张成倍放大。过去一年来,二三线城市房价下降的压力日益加大,库存规模需要几年的消化,在2016年中央化解房地产库存的指导下,相信针对地产企业的信贷投放将愈发谨慎。大量缺乏直接融资渠道、实力欠佳的中小型地产企业将在消化库存的路上因为资金链的断裂而终结。
图5
1.3需求端萎缩加速贸易型和传统服务企业的破产
从国际市场来看,危机后补库存周期的结束后,全球再平衡的结构性调整推进迟缓,新增长的动能尚未建立,外需疲弱依旧是未来一年的主题;从国内市场来看,从“三期叠加”到“新常态”下,内需扩张的动力依然不足,需求端刺激收效甚微;内外交织、周期性调整与结构性问题并存,企业过去累积的财富在缓慢的市场收缩中逐步耗尽(详见《2016年度宏观预测系列报告之二:对冲——负利率、资产荒与流动异化》),终究难以抵御破产倒闭的命运。
首先,外需收缩、国际竞争加剧使出口型企业举步维艰。全球经济在超宽货币支撑下,在2009年—2011年实现了短暂复苏反弹,但是受制于长期就业不足、财政收缩、人口老龄化等问题,需求萎缩的局面没有得到根本性的改善,国际贸易自2012年以来持续走软,2015年在收缩的边缘徘徊。同时,随着东南亚等新兴经济体国家产业转移的加速,中国出口型企业的成本优势不再,更重要的是,2013年以来美元加息预期下,新兴市场国家货币加速贬值,进一步压缩了中国出口的优势。
图6
图7
过去一年来随着国际贸易陷入萎缩,国际贸易保护和摩擦加剧,针对中国的“双反”措施频频出台,2016年中国出口的形势将更加严峻。作为应对,中国政府为了维持国际市场的竞争优势,预计也将进一步推动人民币贬值(详见《2016年度宏观预测系列报告之二:对冲——负利率、资产荒与流动异化》),但是一批低端加工贸易型中小企业终将难以熬过需求收缩的严冬。以服装、鞋帽、小家电为代表的劳动密集型、轻工产业或外迁,或破产;“皮之不存,毛将焉附”,与之相配套的上下游关联产业也难以幸免。以出口制造业为主的东莞、佛山、温州等城市工业园区门可罗雀、GDP增速骤降,即是这一后果的体现。
图8
其次,三驾马车整体失速,提振内需受挫,房地产、钢铁、水泥等传统基础性支撑行业的企业生存环境进一步恶化(详见《2016年度宏观预测系列报告》之五)。2012年以来,经济二次探底的风险步步紧逼,净出口由正向拉动向转向负增长,遗憾的是投资和消费不仅无法弥补净出口下滑的增长缺口,在内需不足的情况下增速下滑并穿透十五年来的最低线,投资和最终消费增长率都不足10%。房地产作为内需拉动的重要支撑,量价双双下滑的风险限制了新增投资的意愿,钢铁、水泥、建材等相关行业受此影响,产能利用率继续下滑跌至60%,整体行业在亏损的生死线上挣扎。
图9
同时,社会消费品零售总额的增长率持续下滑,生活性服务业的景气指数大幅下滑。2008年以来社会消费品零售总额增速从22.7%跌至今年10.7%的超低位,同时网络消费的渗透率的快速提升对传统消费形成了强势挤压的态势,实体商业出现大面积倒闭关店潮。
图10

图11
1.4效率提升与模式转型加剧企业间优胜劣汰的竞争
在债务出清和需求萎缩的现实压力下,企业间的市场竞争进入白热化的阶段,优胜劣汰不再是口号,转型升级已经从宏观调控思路渗透到微观企业的经营策略,效率提升的速度直接关系到明天企业的生死存亡。在未来一年,效率型挤出将成为实现发展水平中高端的重要一步。
首先,债务压力高企、市场需求萎缩,以效率为核心的成本领域成为企业之间血拼的主战场。运行效率高的企业,可以运用降低产品价格、适度收缩中低端战线、提升产品档次满足升级需求等多种方式,尽可能保证自身的持续运营;相反,去产能、去库存进程中,效率低下、成本较高、产品更迭速度慢的企业或部门,将在危机中被挤出市场。在此过程中,不排除企业通过并购重组进行产能和债务的整合,实现总体效率的优化(详见《2016年度宏观预测系列报告之四:重组——兼并、洗牌与新寡头化生态》)。
图12
其次,经济下滑周期内要素资源更倾向对高效企业部门的集中配置,低效部门在市场资源配置过程中被加速淘汰。理性市场的竞争从来都是锦上添花,在结构性调整周期中这一特征更加显著。盈利能力越强、规模越大、市场占有率越高、技术水平越先进的企业越容易获得资本的青睐,无论在直接融资市场还是信贷市场都更容易获得低成本、大规模的资本金,相反,未来一年低效企业甚至直接被排斥在资本配置的候选名单之外。同理,新技术的应用、高素质人才的集聚亦是如此,优势劣汰不仅仅存在于市场的直接拼杀,结构调整将这一进程前置,在优化资源配置的效率的进程中将低效部门扼杀于无形。
最后,新兴技术和商业模式的迅猛发展对传统企业提出了严峻的挑战。以互联网经济为代表的新兴发展模式颠覆了传统产业的资源配置、需求实现、管理运营的方式和手段。随着经济下行周内供需关系的转换,工业时代以生产为核心的产业上下游组织方式以及以分工协同为主的交易模式已经无法适应消费时代的逻辑,产业正在从终端消费者出发、围绕中心节点企业以扁平化的网络配置模式重塑,产业集群正在被寡头集群所取代(详见《2016年度宏观预测系列报告之四:重组——兼并、洗牌与新寡头化生态》)。小米手机对山寨手机的挤出、乐视超级电视对传统白色家电行业的挑战历历在目,淘宝、天猫、京东对大型商业综合体的瓦解势不可挡。(详见《中观世界?新经济?未来产业图景》)
这是一个颠覆的时代!这是一个穿越的时代!无法完成迭代的恐龙终将被留在过去!
图13
1.5政策性调控将“三高”企业和不规范平台公司判了死刑
经过三十年的快速发展中国已经成为全球第二大经济体,资源过度消耗与环境破坏式的开发利用模式已经难以为继。2016年将是中国践行发展模式转型的新起点。“十三五”规划建议正式提出了“创新、协调、绿色、开放、共享”的发展理念,同时习近平主席出席联合国气候变化大会并发表题为《携手构建合作共赢、公平合理的气候变化治理机制》的重要讲话,全面阐释了中国对全球气候治理的看法和主张,彰显了中央全面治理环境的决心。
首先,2016年一系列新法规、新标准的实施直接将部分企业挡在市场大门外。随着《大气污染防治行动计划》、《资源税暂行条例》、央行绿色金融债的推出,针对高污染、高耗能及资源性行业的去产能的政策工具已基本齐备。即通过明确区域功能定位、地方产业发展实际与环境质量状况、资源能源节约和污染物排放指标,分区域明确落后产能淘汰任务、倒逼产业转型升级的中国行政指令将会成为政策性调控的主要手段。加大环保、能耗、安全执法处罚、绿色金融的执行力度,及全国范围内的产能过剩行业的区域调控,引导大量分散式的小型工业企业产能出清;推动跨地区、跨所有制企业兼并重组,在当前实际国情下,似乎是最高效的。
图14
其次,针对过剩产能的行业性淘汰任务清单将加速企业的退出。针对钢铁、水泥、电解铝、平板玻璃等21个重点行业的“十二五”落后产能淘汰任务、重点淘汰地区,将在2016年、2017年全面推行,这些行业的企业或倒闭、或兼并、或重组不可避免。
此外,基于债务清理和风险防范的政策性调控将集中清理部分不规范的平台公司。2015年以来财政部对地方政府债务的规范和监管收紧,明确剥离了地方融资平台公司的融资功能,随着这些平台公司债务清理和业务整合,部分平台企业将退出历史舞台。同时随着金融监管政策的收敛(详见《2016年度宏观预测系列报告之三:债务——违约、处置与信用监管收敛》),不规范的互联网金融平台、投资理财公司等将面临被关停整顿。
2.行业性失业潮在所难免,人口红利加速折损值得关注
企业倒闭潮正在引发新一轮的行业性失业潮,从民营出口部门到国有基础性行业、从低端生活性服务业到生产性服务业,从东南沿海轻工制造部门到东北重工业和山西资源部门,改革开放三十年以来中国最严峻的失业潮正在酝酿。
但是令人担忧的不仅仅是短期失业率的走高,在中国人口老龄化加速、人口红利逐步消失的情况下,以劳动参与率的提升和就业人口素质的改善对冲人口红利下降,是中国跨越中等收入陷阱的重要一环。
此轮失业潮可能导致部分劳动人口尤其是中老年体力劳动部门的农民工就此永久退出劳动力市场,结构性就业退出将导致经济复苏过程中“民工荒”等问题的重演,对于中国竞争优势的折损不言而喻。因此,面对失业潮政府必须采取必要的措施加强对劳动力市场的干预和引导,通过就业培训与指导,以结构性转移减缓失业潮对长期劳动人口规模折损的影响。
2.1本轮结构性失业潮将导致工种消失和技能出清
企业倒闭潮引发新一轮失业潮的纵深扩散,以及互联网崛起对传统中间形态行业的彻底挤出,这次的失业与传统周期性失业形成了明显的区别。通常传统的失业是因为产能出清,但不会造成行业性的垮塌,岗位依然存在,就业技能依然有用,可以通过不饱和就业等措施减缓和改善。但这与我们此轮的失业潮明显相悖,我们必须深刻认识到,这是一次由于经济结构不适应导致的结构性失业潮,经济分工的调整将会导致目前既有工种、技能岗位的消失,技能的出清预示着旧一代劳动力30年工作经验的积累就此沉默。劳动力大军技能的结构性退出,在人口红利消失的情况下,会形成技能型失业。
从人力资本层面看,由于既有在行业中自我懈怠,自我消耗的内卷化效应和学习能力的退步,大部分被挤出和替代的劳动者将面临被社会出清的窘迫压力。正如98-2002年的结构性调整过程中,纺织行业的技术迭代、流程管理的再造、岗位的流失下,大量东北纺织女工在下岗后,被迫选择自住型创业(开饭馆),或充当清洁工人、洗脚按摩工等服务型工种向下就业。

图15
从劳动生产率层面看,由于无法重回原有的劳动力市场,大量劳动力被迫进入低技能或无技能的劳动力市场。转型期劳动力供应总体的下降,低技能岗位的再就业,会造成整体劳动生产率的降低,并引发GDP在劳动生产率出清后的下滑。正如大量纺织女工从事洗脚工,会造成效率和产能的下降,而这一下滑只能依靠时间和新劳动力带来劳动生产效率的提升进行对冲和恢复。
从代际层面看,本次失业潮将会形成代际出清,大量中年(40-50岁年龄段)劳动者将很难回到原有的就业岗位,形成一次就业岗位层面的代际出清。由于上一轮财富主要以出口制造业利润和房地产等资产泡沫积累形成,40-50岁年龄段群体因此获得大量的财富积累,具有明显的代际冲突;本轮就业岗位的结构性出清,将会对上一轮的代际扭曲再扭曲,对上一轮的财富积累进行回归收敛,在社会内部形成新的平衡。
从家庭层面看,以互联网、新技术为主的产业将是未来劳动生产率较高的行业。随着上一代人就业岗位的出清和低水平的就业,中国的家庭将面临很大冲击。而以80-90为代表的新就业行业群体,将替代从事房地产行业的上一辈,必须扛起家庭就业和收入的责任,避免成为危机下逝去的一代。提高劳动生产率,扭转GDP下滑趋势,也意味着新兴行业和80后一代需要成为肩负重托的希望所在。
2.2国企基础性行业下岗潮再现
中央经济工作会议把“化解过剩产能”列为2016年结构性改革任务之首。国务院会议此前为去产能定下了任务表和时间表,基本给出了僵尸企业的范围,关停国有“僵尸企业”将立即造成相关企业员工失业。同时,随着2016年国有企业改革的深化,围绕企业转型升级、提质增效,新一轮的国企裁员潮、下岗潮也将再现。IMF一项中国劳动力市场研究报告估计,加快精简国有企业和产能过剩行业,可能让短期失业率增加0.5-0.75个百分点。
首先,根据去产能的任务表初步测算,僵尸企业关停将导致600余万人失业。根据兴业证券分析师的测算,2015年10月末,煤炭、黑色金属矿采选、有色金属矿采选、造纸和纸制品业等九个产能过剩严重的工业行业就业总人数2731万人,占规模以上工业企业就业人数的29%,工业行业就业占第二产业的比例67%,第二产业占总就业的比例30%,可以推测九个产能过剩行业占就业总人数的比例5.6%。假设极端情形,当前亏损企业在未来两年(即2017年底前)全部关闭,新增失业564万人,年均新增282万人,考虑相关上下游配套企业的关联就业,这一数字将超过600万。从行业来看,煤炭、化纤、黑色金属冶炼的从业人员最多,影响程度相对更大。

图16
其次,随着国企改革的深化,隐性裁员潮将不可避免。面对2015年三季度以来中国就业市场减员的现象,人力资源和社会保障部相关工作人员表示,我国企业目前减员人数虽然有所上升,但因企业经营不善所造成的经济性裁员占比很小,仅有2.6%,这一轮国企改革所引发的减员也和上一轮不同,不会引发下岗潮。但是国际货币基金组织2015年7月份的一项中国劳动力市场研究称,保持过于庞大的员工数量,国有企业正在拖累总体经济的进展。虽然国有企业囤积劳动力,可能抵消经济放缓对就业的负面影响,但是长期依赖这种做法,会削弱劳动力的弹性,导致分配效率低下,限制生产率的提高。随着国有企业市场化改革的深入推进,在维稳的基础上,新一轮国企减员增效将采取更加隐蔽的方式有序推进。
2.3行业衰败引发特定区域大面积失业
过去一年来,中国经济增速放缓的过程中,经济下滑的重灾区已经从东部沿海地区转向重工、重化行业集中的东北和中西部等资源型区域,随着相关行业企业的关闭停产,大面积失业潮将对以上区域政府维稳产生巨大的政治压力,这些区域产业能否振兴,失业率下行能否扭转,不仅仅是经济、是产业的问题,更是政治、信心和稳定的问题。

图17
东北省会城市平均失业率达到7%,超过全国平均水平2个百分点。2015年全国规模以上工业增速,除了山西为负数外,其余比较低的就是东北三省了。受工业放慢的影响,东北地区工业企业就业人数减少,省会城市平均失业率出现了较高的情况。根据国家统计局专家公布的数字,今年上半年,东北地区规模以上工业增加值同比下降2.2%,降幅比一季度扩大0.6个百分点,规模以上企业就业人员下降9%。2015年上半年,东北地区的省会城市平均失业率在7%左右,比全国平均水平高2个百分点左右。随着2016-2017年过剩产能的进一步清理淘汰,预期东北地区失业率有进一步恶化的可能。
山西作为中国反腐与经济的重灾区,短期内经济负增长的态势难以扭转,预期2016年隐性失业将逐步向显性失业转变。山西是中国的缩影,是我国高物耗、高能耗、高污染的粗放型经济模式的典型代表。长期以来,山西形成了煤炭、化工、钢铁、水泥等主导产业,集聚了大量的就业人口,创造了大量的税收,但不幸的是,这些产业均属于严重产能过剩的行业,不但不受国家鼓励,而且在市场的恶性竞争下快速走向衰落,由于这些产业占到山西经济规模的80%以上,与山西经济一损俱损,如果这些产业走向衰落,可以预见的是,随着企业的倒闭,大面积失业潮将在所难免。目前来看随着企业的经营风险和成本愈来愈大,利润持续下降,降薪、停产和破产的企业将快速增多,最具有象征意义,社会影响最大的是前山西首富李兆会的家族企业-海鑫集团,9月30日,运城市中级人民法院正式批准其破产。2015年以来,阳煤集团等省属大型煤炭企业也已经出现拖欠工资现象,职工打趣说,要“保四争六”,即至少保证发4个月发工资,力争发6个月工资。预计随着2016年过剩产能的清理,以上不饱和就业等形式的隐性失业将逐步过渡为显性失业。
2.4服务业失业从低端向高端蔓延
随着经济结构的深度调整和增长的全面失速,与08年相比,此轮失业潮正在从制造业部门向服务业部门蔓延,从中低端蓝领就业岗位向中高端白领就业岗位蔓延。
首先,需求端萎缩、效率型挤出导致的城市生活性低端服务业的企业倒闭潮、关店潮,城市低端服务岗位的需求正在大幅缩减。受八项规定等政策的影响,城市餐饮业尤其是高端餐饮企业、高端消费性服务会所大面积倒闭,服务员、保洁、厨师等岗位大幅削减。随着汽车限购条款的升级,大型城市4S店的扩张放缓甚至收缩。受电子商务、互联网商业的影响,批发零售市场、大型商场、实体购物门店纷纷倒闭,相关从业人员增速放缓甚至出现下降的趋势。当然,结构性就业转移的机会仍在,快递行业、家庭养老服务等领域就业岗位随着相关需求的增长依然有一定的扩容空间,但是更加专业性岗位培训是必须的。
其次,经济下滑周期,外资企业撤资、大型企业战略性收缩导致的裁员潮蔓延。大型跨国企业部门通过战略性收缩、全球业务重组,放缓了对新兴市场国家的市场开拓步伐,从高级管理人员到技术性岗位的收缩从个案走向常态,甚至整个部门被裁减。根据中国欧洲商会的调查,由于中国经济增长速度已下滑至近25年来的最低水平,四分之一的驻华外企正在计划裁员。
第三,实体经济部门的业务收缩引发生产性服务业部门的需求萎缩,中高端专业服务岗位的裁员潮蔓延。以房地产业为例,随着房地产投资、开发建设的缩减,相关的建筑设计、公关、广告营销订单大幅下降,直接影响相关服务企业的业务规模和收入,继而引发专业服务岗位的减少。另一方面,部分企业为了压缩成本,采取了就业岗位的结构性调整策略,大幅削减高薪酬部门和高端人员的比例,补充薪酬水平较低的一般性服务人员,引发高端部门的结构性失业潮。相似的逻辑同样适用于技术服务、传媒产业、咨询、商务服务等高端服务领域。

图18
第四,双创热潮退去的失业大军在路上。双创热潮创造了就业岗位,但这些岗位的稳定性值得商榷。抛开双创对隐性就业的贡献度(我们更加认为这是财富的代际转移),众所周知企业创新的成功率极低,5-10%绝对是高估,过去一年获得A轮融资的企业就倒闭了90%以上,大量没有熬到A轮的企业基数将更大,随着梦想的破灭,显性的失业是不可回避的问题。以互联网金融业为例,过去三年的快速发展成功吸引了传统金融领域大量专业人士投身其中,但从2016年来看,互联网金融将经历一番大浪淘沙式的洗盘,能够留下继续鏖战江湖的寥寥,曾经的专业人士们将何去何从值得关注。
统计数字虽然准确但是很难让我们还原到现实,作为一个验证参考,大家晚上到CBD高端写字楼观测一下关灯指数吧,经济高速增长期哪里通常昼夜灯火通明。
3.工资福利水平顶峰回落,全要素生产率提升才是出路
过去十五年以来,外向型出口拉动下制造业部门的快速增长带动制造业劳动力工资的整体上涨,在比价效应的带动下,推高了国内服务业部门工资福利水平;与此同时,房地产等资产价格的快速攀升,极大推高了国内实际的通胀水平,价格传导推动工资水平上涨;最后,在国家规范用工政策、最低工资制度等因素,引导了全社会工资福利水平的大幅攀升。
中长期结构性深度调整将造成短期内总体生产效率提升放缓和就业市场的低迷,总体工资水平呈缓慢下调的态势,不饱和就业和向下就业推动部分行业实际工资水平跳水。更加值得关注的是,全社会劳动生产率增长放缓的进程中,债务和货币政策对资本红利的挤压基本到底,对劳动力红利即工资福利的挤压将进一步加大,预示着中国这一代以体力劳动、低端服务为优势的劳动力大军的收入已经见顶。
未来,中国工资福利水平的再次反弹将与中国跨越中等收入陷阱的命题相关联,旧复苏无法支撑中国重回快速增长之路,新增长必须依仗全要素生产率的提升。
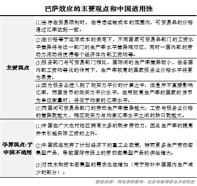
3.1巴萨效应在中国的适应性及对本轮工资福利下滑的佐证
2016年1月财政部部长楼继伟在《求是》杂志上发表的文章中提出,“研究实行职工医保退休人员缴费政策,建立与筹资水平相适应的医保待遇调整机制”。虽然仅是研究,但已经在市场引起一片波澜,老百姓对手中的“钱袋子”隐隐感到一丝不安。我们从这一提议看出以下几方面的问题:第一,随着人口老龄化的日益加剧,社保账户资金不足的问题越发凸显;第二,从某种意义上来说,似乎是对中国“未富先骄”的一种修正,中国的大国国体尚未具备福利化社会的运行能力。过去十五年以来,外向型出口拉动下制造业部门的快速增长带动传导、资产价格快速攀升的比价效应、国家规范化用工政策等因素推动的工资福利水平上涨基本见顶。
为了更好地解释此轮工资福利萎缩的原因,我们有必要对过去三十年工资福利上涨的路径进行一番系统的梳理回顾。
我们将重提一个命题:“巴萨效应”在中国的适用性问题。当年一批主流经济学家认为“巴萨效应”在中国不适用。但是根据对中国经济发展的长期观察,我们认为“巴萨效应”对中国是完全适用的,此轮工资水平的调整恰恰是对“巴萨效应”最准确的反应。与快速发展的小型经济体相比,“巴萨效应”在大型发展中国家将在一个较长的久期中得到反应。
图19
首先,在外向型出口经济拉动下,出口部门劳动生产率的高速上涨,带动了中国可贸易部门的工资福利水平提升,这是一次符合经济效率的健康型的上涨。但是对随后发展的总结,我们不得不承认习总书记的洞穿,一切都是制度问题。贸易部门工资上涨向非贸易部门传导的过程是对我们整体效率的一次大幅损耗。
其次,在比价效应的带动下,以公共服务部门、政府官僚组织、乃至金融业等为代表的大量非贸易服务部门在生产效率没有显著提升的情况下,工资福利水平的快速上涨,不仅直接导致全社会整体产出效率的下滑,严重扭曲了中国的整体成本。由于行政话语权分享了最大的红利,中国一个出口劳动力供养的服务人员的负担比是全球大型经济体最高的。
图20
再次,超级地租模式下资产部门的暴涨引发了通胀式的工资上涨,抬高了整体工资水位。以国内政府权力机制为基础,围绕超级地租,构建政府的土地经济红利分享机制以及税收回旋机制,将中国加入WTO所获取的全球市场红利,全部予以回收,支撑国内基础设施建设及社会公共产品。以超级地租为核心的资产泡沫浪潮,整体性的激发了国内长期性的工资通胀,抬高了整体工资水平。
最后,在强大出口部门的表征下,中国式价格扭曲支撑下的贸易顺差优势直接反应在人民币汇率的大幅升值中,致使汇率单一对应了出口效率而没有对应经济发展的整体效率,导致人民币汇率严重被高估,外升内贬的人民币导致中国工资的相对价格的偏高和实际购买力的下降。
未来一年,中长期结构性深度调整将造成短期内总体生产效率的下降和就业市场的低迷,总体工资水平呈缓慢下调的态势,不饱和就业和向下就业推动部分行业实际工资水平跳水。更加值得关注的是,全社会劳动生产率增长放缓的进程中,债务和货币政策对资本红利的挤压基本到底,对劳动力红利即工资福利的挤压将进一步加大,预示着中国这一代以体力劳动、低端服务为优势的劳动力大军的收入已经见顶。
未来,中国工资福利水平的再次反弹将与中国跨越中等收入陷阱的命题相关联,旧复苏无法支撑中国重回快速增长之路,新增长必须依仗全要素生产率的提升。此轮工资福利的调整全民都需要付出成本。但是我们认为工资的调整也需要用供给侧的改革思路,不仅要做整体性调整,更要进行结构性调整,有效减缓老百姓的痛苦指数。第一,在风险可控的范围内打掉资产泡沫;第二,人民币汇率回归到全球的一般均衡状态;更重要的是,全面提高非贸易部门的效率,提升劳动效率与工资福利的匹配度。由于众所周知的原因,在此处不可以笔墨太重。
3.2传统发展模式下工资福利水平见顶回调
2013年以来宏观经济整体向下的态势将在2016年持续并进一步加深,随着企业破产潮、行业性失业潮的到来,对社会工资福利水平影响将从局部向全局蔓延,微观市场与宏观政策的双向调节将引导实际工资水平的回调。
减薪将是企业降低运营成本的必然选择。在企业规模扩张过程中,产品市场开拓、生产扩张、营收及利润的增长要先于员工工资的增长;同样在企业规模收缩过程中,企业营收及利润的收敛下滑要先于员工工资的下滑。即在企业经营活动中,一方面,工资存在着一定程度的刚性,存在一定的时滞;另一方面,工资成本作为企业各项成本中弹性相对较大,故而在市场竞争中,管理层往往采取裁员降薪的手段来降低企业成本。2016年在企业在预期业务规模和盈利能力下降的情况下,减薪潮往往与裁员潮同步而来。
国内非金融类上市公司统计数据表明,自2013年后,人工成本与企业净利润之比快速上涨,截止15年3季度,人工成本攀升至净利润的1.7倍;且自2014年后,企业净利润增速已降至为零,但人工成本仍保持10%左右的增长。根据工资成本与企业利润之间的时滞看,工资成本的调整在所难免。
图21
图22
国有垄断性行业的降薪潮将逐步向高收入阶层和行业蔓延。近两年来反腐的政治压力和国有企业薪酬改革的推动下,大型央企的工资普遍下调30%以上,高管收入更是锐减。随着2015年1月1日《中央管理企业负责人薪酬制度改革方案》的实施,电力、通讯、能源等垄断性行业的工资普遍下调,高管工资更是从动辄上百万年薪回归到月薪8000元的平价水平,引发社会广泛关注。2016年随着企业经营业绩的下滑,在基本工资下调的同时,绩效工资也将大幅缩水。另一方面,受企业业绩不确定性的影响,市场竞争性行业的企业高管收入也将受到更大的影响,高中低端工资收入的差距将有所回落。
与此同时,最低工资标准在2016年将有所松动。2015年虽然各省市最低工资标准仍有所提升,但是增长幅度开始放缓,企业工资指导线[1]普遍下调,截至2015年11月12日,全国已有21个省份调整了2015年企业工资指导线,与去年相比,多地工资指导线涨幅出现下调。在工资增长基准线方面,除了四川省和去年持平以外,其余20个省(区、市)基准线均出现下降。其中,辽宁省和吉林省的基准线从去年的12%下调至今年的8%,降幅最大。广东省企业工资指导线出现连续下滑,今年8.5%的基准线仅高于2009年的7%,为近10年来的低谷之一,反映了当前经济面临下行压力、企业利润空间缩小的现状。根据中央经济工作会议关于降低企业成本的政策方向指导下,2016年政府对工资的指导价的调整将进一步放缓,在相关政策标准的执行监督方面也将逐步放松。
3.3不饱和就业和向下就业造成实际收入减少
在保持就业稳定就是保持社会稳定的经济社会潜规则下,企业和政府不约而同选择采取不饱和就业的方式稳定人心,以减少失业潮对社会稳定的冲击力度。与此同时,劳动力市场上随着就业压力的增大,高能低配的向下兼容就业也是市场自我的调节。不饱和就业与向下就业必将带来实际工资收入的下滑。
不饱和就业是企业应对订单收缩与进行成本管理的平衡性策略选择。对于制造业企业来说,需求萎缩、产能过剩的情况下,企业订单与业务呈现不连续的特征,大规模裁员可能对任务订单的完成质量和生产效率产生影响,也会造成熟练工人和高水平人才的损失,对企业长期竞争能力产生不利的影响,缩短劳动时间、忙/闲工作时间调节等方式既保证了忙时可开工,又实现了闲时省成本。但是对于劳动者来说,与过去相比,实际工资收入的打折是必然的。对于服务业企业来说,企业经营者的用人策略逐步从长期雇佣制转向短期雇佣制,对于一般性岗位小时工、钟点工、临时工等岗位明显增加。
国家出台相关政策鼓励弹性工作制,以显性福利对冲隐性收入的缩水。通过适度增加休息时间,增加弹性就业比例,在就业岗位数量缩水的情况下能够降低失业风险。2015年8月4日,《国务院办公厅关于进一步促进旅游投资和消费的若干意见》发布,“鼓励弹性作息。有条件的地方和单位可根据实际情况,依法优化调整夏季作息安排,为职工周五下午与周末结合外出休闲度假创造有利条件”。2015年11月份以来,河北、江西、重庆等地相继出台意见,明确提出鼓励2.5天休假模式,预计2016年这一模式将在更大范围内推广。表面上看是休息时间进一步增加,但是与经济上升期的福利保证性政策相比,现阶段这一政策的发布不得不让我们联想到绩效工资下降,奖金泡汤。
“大众创业、万众创新”是目前创造就业最好的手段,但是对维持总体收入水平的影响甚至的负面的。过去一年“双创”的热潮确实为社会提供了更多的就业岗位,特别是对于刚毕业即失业的年轻群体而言,在过去的一年里,“双创”代替了“失业”、“啃老”。但是从长期来看,虽然对繁荣经济来说是有益的,但是创新创业较低的成功率势必造成九死一生的结局。从目前我们的观察来看,除了资本市场的投入损失外,更多双创资金来自与民间财富积累的投入,是上一代对下一代的投资,因此从家庭总收入的角度来看,双创带来的不是收入的增加,更像是一种豪华的“消费”。
向下兼容就业的选择也将推动实际工资水平的下移。如前所述,此轮失业潮开始向高端就业岗位蔓延,对高管、白领的冲击更加显著。一方面,面对就业竞争的加剧,企业与劳动者对工资的预期都将呈现下降趋势;另一方面,在就业形势恶化的情况下,面对生存和生活的现实压力,劳动者在职业选择方面的弹性加大,通过扩大就业选择范围为自己争取更多的就业机会,从管理岗位向一般性技术岗位、销售岗位等一线部门,从高端服务部门向中低端服务部门、从外企国企到中小型民企,从大城市到中小城市甚至回乡都成为可以接受的选项,“升维思考、降维使用”将成为2016年就业市场的主题之一,“北大高材生卖煎饼”、“程序员卖水果”将不再是稀奇的社会新闻。除了少数人的成功转型外,我们认为对多数人来说,降的不仅是岗位同时更是工资。
2015年应届大学毕业生就业调研数据显示,700多万大学毕业生中,约33.9%的学生希望留在北上广深;而在2013年,应届生中有50.3%愿为四大城市效力。数据表明,向下就业正逐步被年轻大学生们所认同。
3.4政策与市场共同作用导致劳动福利大幅缩水
中央经济工作会议提出,要降低社会保险费,研究精简归并“五险一金”,以降低企业经营成本。与此同时,随着“三公”经费公开范围的进一步扩大,公务员养老和社保的并轨,预示着央企、国企以及公务员的隐性福利将进一步萎缩。
在企业现金流紧张、收益下降的大背景下,失业风险暗流涌动,总体工资水平都面临着很大的下调压力,劳动福利也难以“保全”。企业部门是国民经济的基础,从法律规章层面,降低企业的税费、包括“五险一金”的比例,可以适度减轻企业的运营负担,降低制造业岗位的流失速度,为改革争取更多的时间与空间。与此同时,随着不饱和就业和向下就业的趋势,也将减少企业长期福利性支出,对于个人而言,短期就业除了工资损失外更多是福利保障的缺失;另一方面,基本工资的下降直接导致“五险一金”的福利损失。
【社会保险费率降低企业承担社保减负】2015年2月27日,国家决定将现行失业保险费率统一由3%降至2%,据测算,此举每年能减轻企业和员工负担400多亿元。自2015年10月1日起,国务院常务会议决定,将企业工伤保险平均费率由1%降至0.75%,将生育保险费率从不超过1%降到不超过0.5%。实施上述政策,预计每年将减轻企业负担约270亿元。现行工伤保险费率,将行业工伤风险类别划分由原来三类调整为八类,旨在降低工伤保险费率,减轻参保单位社保负担。中央经济工作会议提出,要降低社会保险费,研究精简归并“五险一金”。“十三五”规划的建议将生育保险和医疗保险合并,将五险一金精简为“四险一金”。
2016年1月7日讯,财政部部长楼继伟日前在《求是》杂志上发表的文章中提出,“研究实行职工医保退休人员缴费政策,建立与筹资水平相适应的医保待遇调整机制”。
与市场部门相比,国有企业与政府公务员的福利落差更加显著。2015年以来越来越多的政府部门甚至央企国企加入到公开“三公”经费的行列里来,公务用车、差旅补贴、会议标准等都面临严格的审计,在工资水平下降的同时,原来享受的隐性工作福利也将大幅下降,各种补贴将缩水甚至取消。2016年,公车改革等相关政策将从上向下推广,更广泛的基层公务人员的福利面临缩水。更重要的是,随着2015年公务员养老金并轨方案改革细则的出台,公务人员特殊的养老制度彻底终结,虽然表面上公务员的工资略有上浮,但是国家对公务员福利的负担和个体的福利水平来看都将是下降的,这也是政策出台后公务员辞职潮的一个重要原因。
[1]工资指导线包括工资增长基准线、工资增长上线和工资增长下线。工资增长基准线是指企业工资的平均增长幅度,适用于生产正常发展、经济效益增长的企业;工资增长上线可称为预警线,适用于经济效益增长较快的企业;工资增长下线则适用于经济效益下降或亏损的企业。![]()
免责声明:本文仅代表作者个人观点,与凤凰网无关。其原创性以及文中陈述文字和内容未经本站证实,对本文以及其中全部或者部分内容、文字的真实性、完整性、及时性本站不作任何保证或承诺,请读者仅作参考,并请自行核实相关内容。
近一年
13.92%
混合型-华安逆向策略
凤凰点评:
业绩长期领先,投资尖端行业。
网罗天下

凤凰财经官方微信
视频
-
李咏珍贵私人照曝光:24岁结婚照甜蜜青涩
播放数:145391
-
金庸去世享年94岁,三版“小龙女”李若彤刘亦菲陈妍希悼念
播放数:3277
-
章泽天棒球写真旧照曝光 穿清华校服肤白貌美嫩出水
播放数:143449
-
老年痴呆男子走失10天 在离家1公里工地与工人同住
播放数:165128
财富派
战火锻造的富兰克林家族
点击数:1378761
奥巴马拒住的酒店原来是中国人的
点击数:1398712
为什么这个90后是未来的扎克伯格?
点击数:1765508
陈曦:琴与弓的生活美学
点击数:1928339


