3万到93亿的草根创业者坠楼身亡!生前曾反复质押股权
2018-01-31 14:20:35
来源:每日经济新闻
许多创业者习惯用“九死一生”来形容他们的经历。而拥有一人独大的控制感、财务的自由感,却是有志之士奋不顾身冲进这个危险地带的理由。创业者是孤独的,他们有时只能自己给自己打气;创业
许多创业者习惯用“九死一生”来形容他们的经历。而拥有一人独大的控制感、财务的自由感,却是有志之士奋不顾身冲进这个危险地带的理由。
创业者是孤独的,他们有时只能自己给自己打气;创业者是焦虑的,他们的担子比想象中沉重;创业就是一个买卖,赚不到钱就会丢失很多...即使你我眼里的成功人士也毫不例外。
6天前,“80后创业领军人物”茅侃侃因不堪创业压力选择烧炭自尽;而就在1月30日,上市公司金盾股份董事长坠楼身亡...此次事件背后,又有怎样的一个故事?
金盾股份董事长坠楼身亡
1月31日,据公开消息,金盾股份(300411)董事长周建灿,于1月30日17时许,坠楼身亡。 目前,该公司已经申请临时停牌。
今天一大早,每日经济新闻(微信号:nbdnews)记者赶到上虞,发现公司大门紧闭。门卫称,目前他所看到的情况是领导都正常在上班,采访需要提前预约,才能正式进入。

▲图片来源:每经记者沈溦于垚峰/摄
据证券时报消息,金盾股份董秘管美丽在与记者电话中连称“不敢相信是真的”,并表示,并不清楚董事长周建灿坠楼身亡的原因,上虞区公安仍在对此事进行调查,公司目前生产经营状况正常,集团所有层面工作,没有因为董事长坠楼而暂停,上市公司的生产经营也仍在进行中。
至于周建灿的死因,每日经济新闻(微信号:nbdnews)联系金盾股份董事会,一位董事表示,虽然周建灿坠楼原因尚不清楚,但是周建灿缺席了换届选举董事会的公司股东大会,确实有些蹊跷。

▲周建灿(中)图片来源:金盾官网
金盾股份的名字你也许不熟悉,但他业务涉及范围可能就贯穿你我生活之中。
根据其官网消息,金盾股份位于浙江省绍兴市上虞区章镇工业园区,原来是一家专业从事地铁、隧道、核电、船用、民用与工业等领域风机、消声器、风阀等通风系统装备研发、生产和销售的企业。
2014年12月31日,在深交所上市,目前市值93亿元。
金盾股份地铁隧道类通风系统成功应用于:深圳地铁、长春地铁、成都地铁、新加坡地铁等60多项轨道交通重点项目,以及浙江诸永高速公路隧道、台缙高速公路隧道、成都至都江堰铁路隧道、新加坡色拉亚岛-奈岛隧道等110多项大型隧道工程。

▲图片来源:每经记者沈溦于垚峰/摄
金盾股份的核电通风系统成功应用于:秦山核电站、田湾核电站、福清核电站等项目,系通风领域第一家实现三代核电(AP1000)产品国产化的企业。
公司业绩正常,稳定盈利
作为一家上市公司董事长,周建灿的意外坠楼身亡,引发了外界纷纷猜忌。
在股吧中有网友猜测,“董事长借现金贷了”,“传闻负债40亿”...

▲图片来源:股吧截图
然而根据其上市以来的财报显示,金盾股份盈利状况十分稳定。该公司2014年-2016年的营业收入分别为3.08亿元、3.35亿元,3.43亿元,净利润分别为4031万、4290万、4265万。其中,2014年至2016年的经营活动产生的现金流净额为-1817万、-2867万以及1704万。
据最新的2017年三季报的数据显示,年初至报告期末,金盾股份营业收入为2.36亿元,净利润为3504万,经营活动产生的现金流量净额为-9410万。
从财报可以看出,金盾股份的主要销售收入来源于地铁项目。2015年,地铁类销售收入为2.26亿元,占总营业收入的67.36%;2016年地铁、隧道类产品合计收入占营业收入超70%的比例。
不过,据金盾股份公告显示,近年来,它的主营业务正在由传统的风机制造向高端装备制造及军工领域拓展。
2016年10月,公司通过发行股份及支付现金的方式,收购浙江红相科技股份有限公司和江阴市中强科技有限公司两家公司100%股权,两项标的资产交易价格合计为22.1亿元。

▲图片来源:摄图网
其中股份支付对应价格18.06亿元,发行价24.45元/股,发行7385.8万股,向控股股东周建灿、董事王淼根、董事陈根荣等定增募集配套资金不超过10.17亿元,股数上限为3200万股,用于精密红外光学组件和复杂红外成像镜头产业化项目等。
2017年6月,金盾股份发行股份购买资产获无条件通过获证监会无条件通过。金盾股份正式迈入军工设备领域。
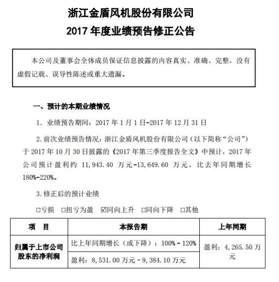
然而就在2018年1月30日,金盾股份发出了一则2017年度业绩预告修正报告,报告称2017年三季报中预计,2017年公司盈利约1.19亿元-1.36亿元,比去年同期增长180%-220%;修正后的净利润为8531万元–9384万元,比上年同期增长100% - 120% 。
对于业绩修正的原因,金盾解释为,公司于2017年10月完成了对浙江红相科技股份有限公司和江阴市中强科技有限公司的并购重组,其中江阴市中强科技有限公司原预测11月、12月共贡献利润5000-6700万元。中强科技系军工企业,2017年因军改,导致军方招标工作延期,受此影响,中强科技业绩比预期下降3000-4700万。

生前反复质押股权融资
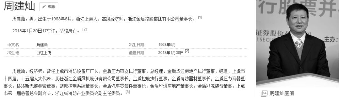
生于1963年5月的周建灿,为浙江绍兴上虞人。资料显示,周建灿曾任上虞市消防设备厂厂长,金盾压力容器执行董事、总经理,金盾华通房地产执行董事、经理,上虞市十四届、十五届人大代表。现任公司董事长,金盾控股执行董事、上虞市第二届慈善总会副会长,浙江省消防产业委员会副主任委员等职务。值得一提的是,周建灿生前热衷公益。

▲图片来源:百度百科截图
金盾也是由一个名不见经传的制造消防配件的小厂逐渐发展壮大的。
此前,周建灿在忙碌的间隙接受上虞信息港记者采访时说,“1989年,我们借款3万元创立了家庭作坊式的上虞市消防配件厂,当时,我既是管理者,也是一线操作工。靠着诚信经营和提高生产效率,我们的产品与行业中同类产品相比生产效率更高,生产成本更低,生产规模得以不断扩大。”
1998年,周建灿在企业扩张中一举兼并余姚市金盾消防器材并创立浙江金盾消防器材有限公司,由此走上一条产业化发展的路子。
后来的发展事实证明,无论是做消防器材,做车用气瓶,做钢管,做风机......周建灿的创业之路获得了巨大的成功。

▲图片来源:金盾股份官网截图
根据其招股说明说显示,公司持股5%以上的股东分别是控股股东、实际控制人周建灿、周纯父子、王淼根、陈根荣及上海诚鼎。其中周建灿发行前持有公司1721万股, 占总股本的28.69%。
而截至2018年1月19日,周建灿直接持有股份5196.69万股,占公司总股本的19.72%。今日早间公司董秘管美丽在接受e公司采访时表示,关于董事长周建灿股权事项,董事会还在部署安排中,目前还没有定论。
虽然根据公告,周建灿因工作原因缺席于1月18日举行2018年第一次临时股东大会,但其儿子周纯首次当选为第三届董事会非独立董事。
周纯1988年出生,现任金盾股份董事、金盾控股集团副总裁。截至1月19日,周纯直接持有公司股份1722万股,占公司总股本的6.53%。周建灿及其一致行动人周纯,合计持有公司股份6918.69万股,占公司总股本的26.25%。
奇怪的是,2015年4月9日,这时候距离金盾股份创业板上市仅4个月,周建灿就将所持1600万股股份质押给了海通证券(占他所持股份总数的93%);周建灿的儿子周纯(1988年生)也将770万股质押了出去(占他所持股份总数的89%)。
就这样,周建灿和周纯父子,将股份质押借钱,还钱后又去找另外的机构质押股票借钱,如此循环往复,他们分别找过海通证券、华融金融租赁、进出口银行、绍兴银行(请注意金盾股份购买的理财产品,也来自绍兴银行)、华澳国际信托、方正证券、九州证券、深圳市中小企业信用融资担保集团有限公司进行融资。
2017年11月28日,金盾股份公告称,周建灿及其一致行动人周纯已于2017年10月16日,将合计所持的2700万股公司股份,质押给了深圳市中小企业信用融资担保集团有限公司、深圳市高新投集团有限公司和九州证券等,质押的用途为担保。

资料图
除了周建灿父子,金盾股份重要的原始股东,比如周伟洪(持股比例11.63%)、王淼根(持股比例11.55%)、陈根荣(8.82%)也有大比例、反复质押融资的情况。
不管怎样,最新公告显示,周纯质押了99%的股份,而周建灿质押了75%的股份,而且两人均表示,不存在被动平仓的风险。
而周建灿将钱又将质押的钱花在了哪里呢?可以明确的是,其中有5.85亿元是给了上市公司——那是金盾股份的一项重大资产重组要募集配套资金;另外,王淼根、陈根荣也分别认购了价值1亿元的股份。
订单超过4亿元,公司处于满负荷状态
据e公司消息,今天上午九时许,该公司的生产厂区的大门已敞开,工人们正在照常上班,车间生产正常。

▲图片来源:每经记者沈溦于垚峰/摄
听闻董事长周建灿坠楼身亡,金盾股份总经理王淼根的第一反应是“震惊!”,昨日也一宿都没睡。他对e公司记者说:“现在大家的心情都非常沉痛,毕竟公司的成长,是在董事长周建灿鼎力支持下才取得的。目前,上虞区公安局,正在就董事长坠楼事件进行调查,坠楼真实的原因,只能等待警方的最终调查结果。”
金盾股份总经理王淼根还称,目前,公司在手订单超过4亿元,其中地铁2亿元,隧道4000万元,核电6000万元,军工5000万元。2018年1月份,公司中标了目前国内地铁通风设备最大标-杭州地铁5号线,金额为9300万元。就目前公司的产能而言,在手订单已经处于满负荷状态。
每经记者沈溦于垚峰
A股复盘大师【fupan5988】:关注这个号的人都在股市赚钱了,资深分析师为你揭秘后市操作策略,次日热点早知道,让你提前布局,尽情在股市赚大钱。ps:定期抽大奖!

[责任编辑:刁艳艳 PF073]
责任编辑:刁艳艳 PF073
免责声明:本文仅代表作者个人观点,与凤凰网无关。其原创性以及文中陈述文字和内容未经本站证实,对本文以及其中全部或者部分内容、文字的真实性、完整性、及时性本站不作任何保证或承诺,请读者仅作参考,并请自行核实相关内容。
近一年
13.92%
混合型-华安逆向策略
凤凰点评:
业绩长期领先,投资尖端行业。
为您推荐

凤凰证券官方微信
视频
-
李咏珍贵私人照曝光:24岁结婚照甜蜜青涩
播放数:145391
-
金庸去世享年94岁,三版“小龙女”李若彤刘亦菲陈妍希悼念
播放数:3277
-
章泽天棒球写真旧照曝光 穿清华校服肤白貌美嫩出水
播放数:143449
-
老年痴呆男子走失10天 在离家1公里工地与工人同住
播放数:165128
财富派
战火锻造的富兰克林家族
点击数:1378761
奥巴马拒住的酒店原来是中国人的
点击数:1398712
为什么这个90后是未来的扎克伯格?
点击数:1765508
陈曦:琴与弓的生活美学
点击数:1928339




